EasyManua.ls Logo

Talkpool OY1110 - Lorawan Configuration; Sensor States and State Check

Talkpool OY1110
19 pages
Print Icon
To Next Page IconTo Next Page
To Next Page IconTo Next Page
To Previous Page IconTo Previous Page
To Previous Page IconTo Previous Page
Loading...
OY1110 LoRaWAN Temperature and humidity sensor, User manual, Version 1.0
8
5.1 LoRaWAN Configuration
Configuration on the network server is done with
AppEUI: 70-B3-D5-D7-2F-F8-16-00 (a.k.a. JoinEUI)
It is possible to order a batch of devices configured with a customer unique AppEUI from the
Talkpool OUI range.
The device is configured with device unique DevEUI and AppKey
The device is default configured for OTA provisioning. Contact the Talkpool team for ABP
configuration. The device follows the LoRaWAN standard related Join configuration
parameters, such as RX1 and RX2 windows, RX2 downlink frequency etc.
The default setting is ADR enabled.
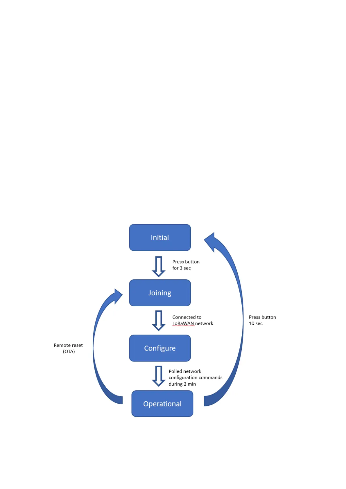
5.2 Sensor states and state check
The sensor has four states: Initial, Joining, Configure and Operational state.
Figure 4: Device states