EasyManua.ls Logo

TC FLUID CONTROL KMS-2 - Transmitter Front Panel Settings Flowchart

TC FLUID CONTROL KMS-2
16 pages
Print Icon
To Next Page IconTo Next Page
To Next Page IconTo Next Page
To Previous Page IconTo Previous Page
To Previous Page IconTo Previous Page
Loading...
KMS-2/Exia Transmitter
Installation and Operating Manual
ATEX
Page 10 of 13
KMS-2/Exia IOM Rev C 14/06/2018
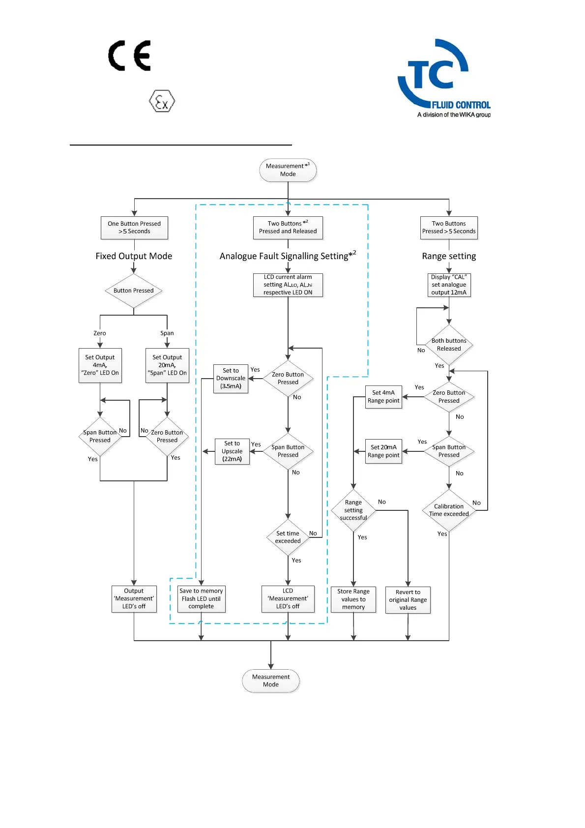
Transmitter Front Panel Settings Flowchart
*
1
Transmitter
must be detecting float before settings can be changed
*
2
Analogue
fault signalling setting Rev5 onwards (Displayed during startup Init.5)
*
1

Other manuals for TC FLUID CONTROL KMS-2