EasyManua.ls Logo

TCL 55D1620 - Page 37

TCL 55D1620
42 pages
Print Icon
To Next Page IconTo Next Page
To Next Page IconTo Next Page
To Previous Page IconTo Previous Page
To Previous Page IconTo Previous Page
Loading...
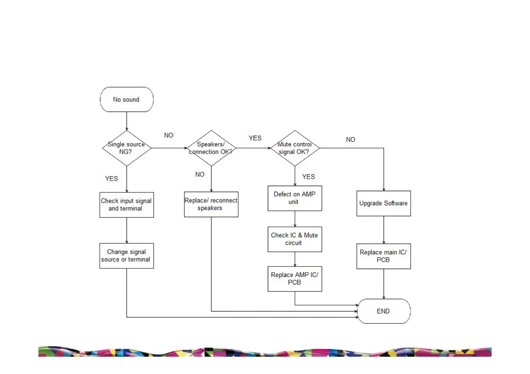
4.No sound
Ollil ih d
O
ne or a
ll
s
i
gna
l
source w
i
t
h
out soun
d
.

Related product manuals