EasyManua.ls Logo

TCS Basys Controls SZ1024 - Operation

Default Icon
14 pages
Print Icon
To Next Page IconTo Next Page
To Next Page IconTo Next Page
To Previous Page IconTo Previous Page
To Previous Page IconTo Previous Page
Loading...
2800 LAURA LANE MIDDLETON, WI 53562 (800) 288-9383 FAX (608) 836-9044 www.tcsbasys.com
8
Operation
The SZ1024 and SZ1033 are used when a heat pump
needs to have its reversing valve operated directly by
the thermostat. Some heat pumps will require a conven-
tional thermostat, where the heat pump internally con-
trols the position of the reversing valve.
When there is no call for heating or cooling, the revers-
ing valve is in the cooling position. On a call for cooling,
the fan is cycled on, and then the compressor(s) are
cycled on. On a call for heating, the fan is cycled on, the
reversing valve output changes to the heating position,
and then the compressor(s) are cycled on. If additional
heating is required, auxiliary heat is then used.
UNOCCUPIED SETBACK
The SZ1024 and SZ1033 operate in either an occupied
or unoccupied mode. During the occupied mode, the
occupied heating and cooling setpoints will be main-
tained, and the fan will operate according to its occupied
setting. During the unoccupied mode, the unoccupied
heating and cooling setpoints will be maintained, and
the fan will operate according to its unoccupied setting.
The occupied LED will be lit when the unit is operating
in the occupied mode.
The occupied schedule may be set utilizing the internal
time clock or, with SZ1024 and SZ1033, DI3 may be
used with an external time clock, whereas when DI3
is closed, the unit is in the occupied mode. The Smart
Recovery function is disabled when DI3 is used for
external time clock.
OVERRIDE
A timed override is available using the button on the
face of the thermostat or through momentary contacts
wired into the OVR terminal. The amount of time the unit
will be overridden is set from 0 to 255 minutes in the
programming screen. This override behaves differently
depending on the mode the thermostat is operating in
(occupied or unoccupied) and the options that have
been enabled within the software.
In standard mode, the override only activates in unoc-
cupied mode and takes the thermostat into occupied
mode. If "Override for Occupied Period" is enabled
using the software, the override also activates in occu-
pied mode and takes the thermostat into unoccupied
mode. In either case, you are able to view the time
remaining in the override period both within the software
and by using the service button to scroll through the sta-
R
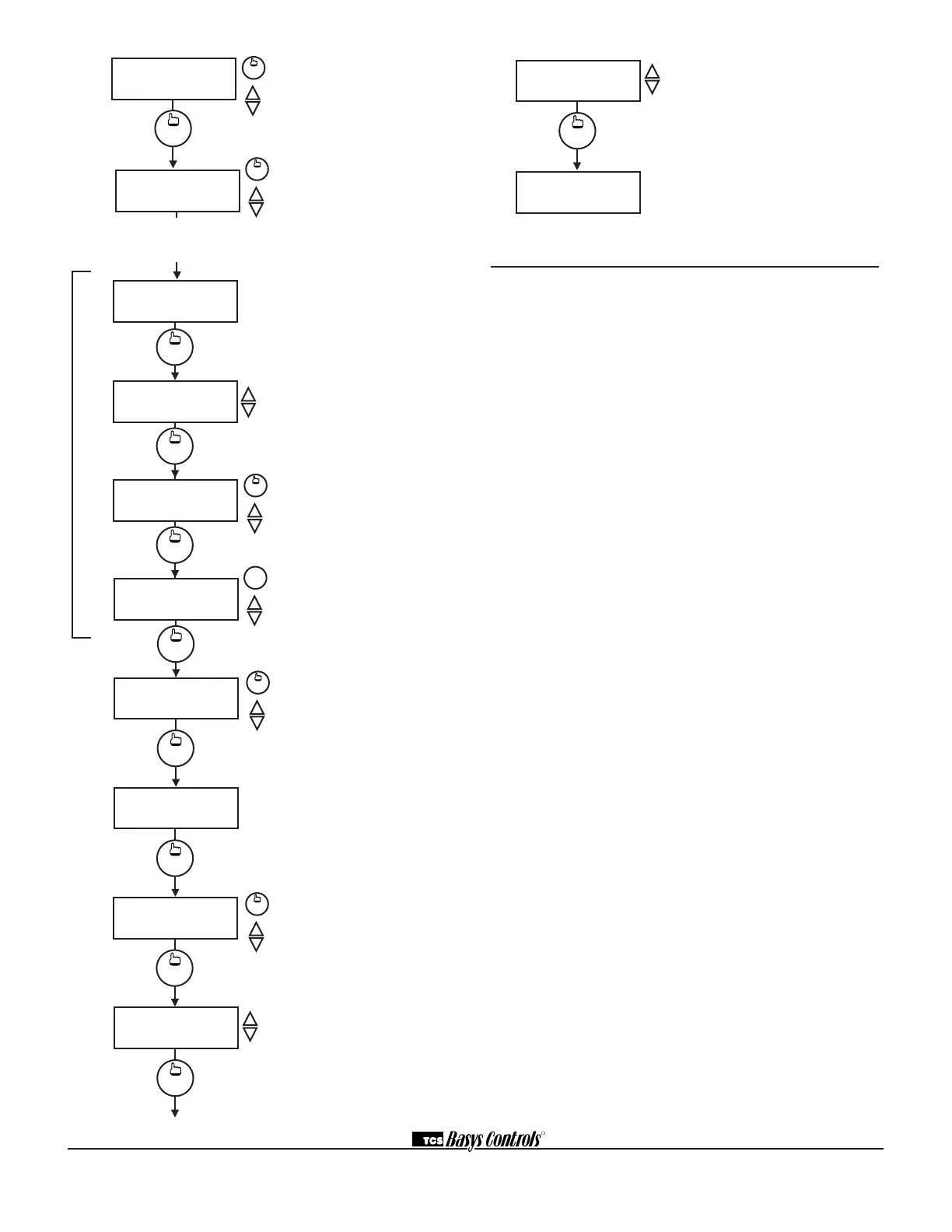
Occupied Times Screen. Set hours
and minutes of start and end times
for up to two occupied periods.
Occupied Times Screen. Set hours
and minutes of start and end times
for up to two occupied periods.
NOTE: No holidays on SZ1024
Schedule Announcement Screen.
Announces the next screen.
Copy Schedule Screen. Indicate
whether or not to use the same
schedule that was used for the
previous day. If the same schedule
is used, the following screen is not
displayed.
Occupied Times Screen. Set hours
or minutes of start and end times for
up to two occupied periods.
Occupied Times Screen. Set hours
or minutes of start and end times for
up to two occupied periods.
Holiday Announcement Screen.
Announces the next screen. (Not
available on SZ1024.)
Holidays #1 Screen. Set holiday
periods 1 through 12, month, date,
and duration for the periods that will
follow the holiday #1 schedule. (Not
available on SZ1024.)
Holiday Announcement Screen.
Announces the next screen. (Not
available on SZ1024.)
Holidays #2 Screen. Set holiday
periods 1 through 12, month, date,
and duration for the periods that will
follow the holiday #2 schedule. (Not
available on SZ1024.)
A:08:00 TO 12:00
B:13:00 TO 17:00F
5.
override
COPY MON FOR
TUE? NO
clock
setup
SET OCCUPIED
TIMES TUESDAY:
clock
setup
A:08:00 TO 12:00
B:13:00 TO 17:00
clock
setup
7.
8.
9.
override
C:00:00 TO 00:00
D:00:00 TO 00:00
6.
override
clock
setup
The following screens are repeated for
Wednesday, Thursday Friday Saturday, Sunday.
Sunday, Holiday #1, and Holiday #2. (No
holidays on SZ1024.)
C:00:00 TO 00:00
D:00:00 TO 00:00
10.
override
clock
setup
MON 11-19-01
12:00 AM 72F
clock
setup
HOL1 01-01-01
DURATION=00 DAYS
12.
override
ENTER DATES FOR
HOLIDAY #2:
clock
setup
13.
clock
setup
ENTER DATES FOR
HOLIDAY #1:
11.
HOL2 01-01-01
DURATION=00 DAYS
clock
setup
14.
override
DAYLIGHT
SAVINGS? YES
clock
setup
15.
Daylight Savings Screen. Choose to
have automatic daylight savings adjust-
ments to your time. (Not available on
SZ1024.)
Main Monitoring Screen. (Date not
shown on SZ1024.)

Related product manuals