EasyManua.ls Logo

Teac AD-800 - Identificación de las Partes (Unidad Principal)

Teac AD-800
112 pages
Print Icon
To Next Page IconTo Next Page
To Next Page IconTo Next Page
To Previous Page IconTo Previous Page
To Previous Page IconTo Previous Page
Loading...
82
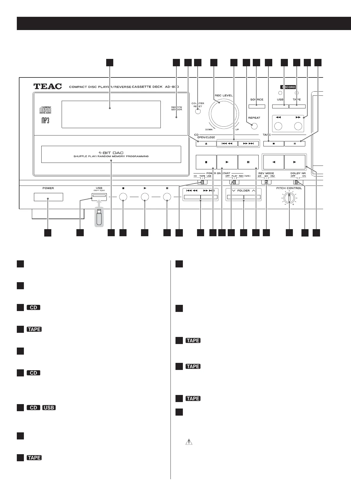
1
Pantalla
Ver “Pantalla” en la página 86.
2
Sensor remoto
Cuando utilice el mando a distancia, diríjalo hacia aquí.
3
OPEN/CLOSE (
-
)
Pulse este botón para abrir y cerrar la bandeja de disco.
4
COUNTER RESET
Pulse este botón para poner en “0000” el contador de cinta.
5
Mando giratorio REC LEVEL
Gire este mando para ajustar el nivel de grabación.
6
Salto (
/
)/Búsqueda (
N
/
)
Pulse estos botones para saltar a pistas/archivos.
Mantenga pulsados estos botones para buscar una parte de una
pista/archivo.
7
REPEAT
Use este botón para configurar la función de repetición
(página 92).
8
SOURCE
Use este botón para seleccionar la fuente de sonido (página 89).
9
Parada (
)
)
Pulse este botón para detener la reproducción de una cinta.
Pulse este botón para detener la grabación de una cinta.
10
RECORD USB
Úselo para grabar en un dispositivo de almacenamiento USB
externo. Pulse una vez para activar la grabación en espera y
vuelva a pulsar para empezar a grabar (página 101).
Pulse durante la grabación para dividir el archivo en ese punto
(página 102).
11
RECORD TAPE
Úselo para grabar en una cinta. Pulse una vez para activar la
grabación en espera y vuelva a pulsar para empezar a grabar
(página 104).
12
Avance rápido/Rebobinado (
N
/
)
Pulse estos botones para avance rápido/rebobinado de la cinta
de cassette.
13
Pausa (
+
)
Pulse este botón para poner en pausa la reproducción o
grabación de una cinta de cassette. Púlselo otra vez para reanudar
la reproducción o la grabación.
14
Compartimento de la cinta de cassette
15
Salida de auriculares PHONES/control LEVEL
Para escuchar con auriculares, gire el control LEVEL para minimizar
el volumen antes de conectar los auriculares al conector PHONES.
Ajuste el volumen siempre después de conectar los auriculares.
PRECAUCIÓN
No conecte los auriculares al conector PHONES con ellos puestos.
Es más, no desconecte los auriculares ni encienda o apague la
unidad con ellos puestos. Podrían emitir sonido a gran volumen.
EVITE DAÑOS EN SUS OÍDOS—No se ponga los auriculares hasta
haberlos conectado.
Identificación de las partes (unidad principal)
1 43 5 86 7
11
2033 2226
10 12 13
2
1819 17
24
9
2831 30 29 27 25 23 2132

Table of Contents

Other manuals for Teac AD-800

Related product manuals