EasyManua.ls Logo

Teac AX-505 - Connecting Speakers; Speaker Connection Safety; Banana Plug Speaker Connection

Teac AX-505
48 pages
Print Icon
To Next Page IconTo Next Page
To Next Page IconTo Next Page
To Previous Page IconTo Previous Page
To Previous Page IconTo Previous Page
Loading...
EN
7
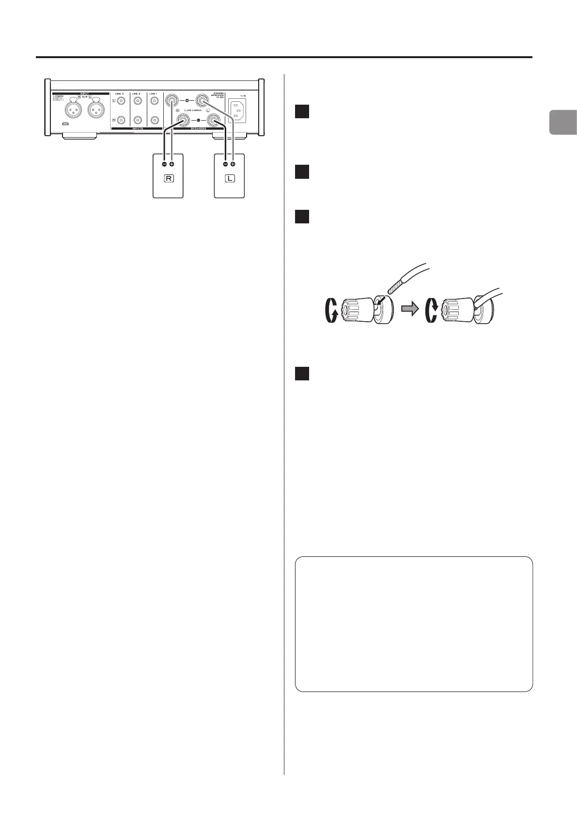
Connecting speakers
How to connect speakers
1 Remove about one centimeter (1/2") of insu-
lation from the end of the speaker cable and
twist the core wires well.
2 Turn the terminal cap counterclockwise to
loosen it.
3 Insert the wire into the hole in the terminal
post and turn the terminal cap clockwise to
securely connect it.
o Connect it so that none of the wire insulation is touching
the terminal.
4 Conrm that the cable is fastened securely by
gently pulling the cable.
Connecting with banana plugs
You can also make connections using commercially-available
banana plugs. First, connect the banana plugs to the speaker cables
and then connect the plugs to the terminals.
o Keep the caps tightened when in use.
o Carefully read the instructions for the banana plugs that you are
using.
ATTENTION
Notice about the European model
In accordance with European safety regulations, connecting
banana plugs to speaker terminals is not allowed on European
models.
The holes into which banana plugs could be inserted have
been covered with black caps.
Connect speakers using bare wires or spade lugs.
If a black cap should become separated from its terminal, return
it to its original position.
V
Precautions when connecting speakers
o Connect the power plugs after all connections have been made.
o Carefully read the manuals of the devices that you are connect-
ing and follow their instructions when making connections.
o When the left and right grounds are shared in a sub woofer
with a built-in amplifier, for example, use might not be possible
depending on connection conditions.
ATTENTION
o This unit works with speakers that have nominal impedances
between 4Ω and 8Ω. Use of speakers with impedances of less
than 4Ω, in particular, could cause the protection circuit to acti-
vate and sound output to stop. In some cases, damage could
even occur to this unit and the speakers.
o This unit’s red terminal is positive (¥) and its black terminal
is negative (^). Generally, the ¥ wire of the speaker cable is
marked to distinguish it from the ^ wire of the cable. Connect
the marked wire to the red ¥ terminal and the unmarked wire
to the black ^ terminal.
o If the exposed end of a core wire in a speaker cable contacts
another cable or terminal, a short could occur.
o Never allow speaker cables to cause a short.
o To prevent hum and noise, avoid bundling the cables together
with the AC power cord or other cables.

Related product manuals