EasyManua.ls Logo

Teac CD-P6000 - Page 19

Teac CD-P6000
20 pages
Print Icon
To Next Page IconTo Next Page
To Next Page IconTo Next Page
To Previous Page IconTo Previous Page
To Previous Page IconTo Previous Page
Loading...
6745231
E
D
C
B
A
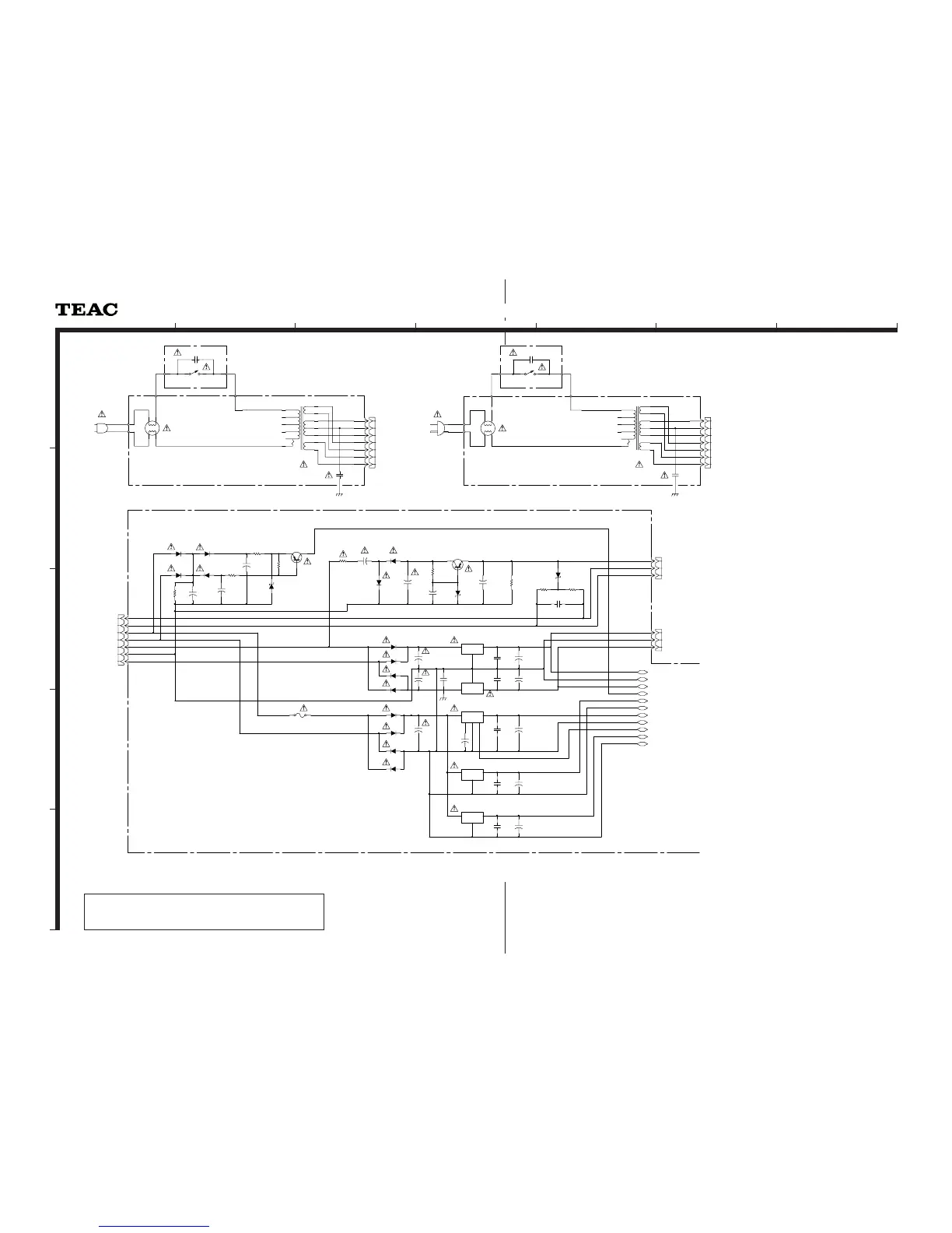
SCHEMATIC DIAGRAM
Compact Disc Player
1 st Issue; March 2000
INSTRUCTIONS FOR SERVICE PERSONNEL
BEFORE RETURNING APPLIANCE TO THE CUSTOMER, MAKE LEAKAGE-
CURRENT OR RESISTANCE MEASUREMENTS TO DETERMINE THAT EXPOSED
PARTS ARE ACCEPTABLY INSULATED FROM THE SUPPLY CIRCUIT.
AC 5 6V
AC 5 6V
FROM
TRANS PCB
GNDAU
1.6A125V SLOWBLOW
32V
POWER MUTE
TO FRONT PCB
AC5 6V
POWER MUTE
MICRO RESET
AC5 6V
AC12V
0V
0V
AC15V
AC15V
TO PHONE PCB
+7VM
GNDAU
+12V
GNDD
GNDM
12V
+5VD
+5VA
GNDA
12V
GNDAU
+12V
D603
1SS133
D604
1SS133
R602
47K
R603
2 2K
Q601
2SA1015GR
R604
47K
C611
0 1(CE)
P601
EH 7
1
2
3
4
5
6
7
D601
1SS133
D602
1SS133
R601
2 2K
C601
22/25V
C602
10/25V
C603
220/25V
D605
RD10ESAB2
C610
220/25V
F1
D614
1N4003
D613
1N4003
D612
1N4003
D611
1N4003
C612
3300/25V
U601
BA17807T
I
3
O
1
G
2
C613
0 47/50V
C614
220/25V
C615
0 1(CE)
GN1
GND 8
D618
1N4003
D617
1N4003
D616
1N4003
D615
1N4003
U603
NJM79M12FA
I
2
O
1
G
3
U604
NJM78M12FA
I
3
O
1
G
2
C616
2200/25V
C617
2200/25V
C618
220/25V
C619
220/25V
C620
0 1(CE)
C621
0 1(CE)
C608
0 1(CE)
R608
100
R609
100
D610
MTZJ6 2A
R607
47K
C607
220/50V
D609
RD33ESAB2
Q602
2SA1015GR
C606
1/50V
R606
10K
C605
100/50V
D608
1N4003
D607
1N4003
C604
330/25V
R605
1/4W 10
U602
78MR05
I
1
O
5
G
3
C
2
R
4
P602
EH 3
1
2
3
C623
0 1(CE)
C622
220/25V
U605
NJM7805FA
I
3
O
1
G
2
P603
PH 3
1
2
3
C311
0 1(CE)
GNDM
+7VM
RESET
GNDD
+5VD
GNDA
+5VA
PWR MUTE
12V
GNDAU
+12V
MAIN PCB (3/3)
POWER SW PCB
0V
AC12V
AC15V
AC5 6V
AC15V
0V
TRANS PCB
AC5 6V
H
N
100V
OV
AC 100V/50~60Hz
C01
0 0047/250V
T01
POWER TRANS
4
3
2
1
8
10
9
12
11
7
6
5
SW01
POWER SW
1 2
AC2
J01
SCN 7
1
2
3
4
5
6
7
L01
LFH601
2
13
4
AC1 AC3
AC4
C02
0 1(CE)
GN6
GND 8
TO MAIN PCB
0V
AC12V
AC15V
AC5 6V
AC15V
0V
AC5 6V
H
N
230V
OV
AC 230V/50Hz
T01
POWER TRANS
4
3
2
1
8
10
9
12
11
7
6
5
1
2
3
4
5
6
7
L01
LFH601
2
13
4
L
N
TRANS PCB
POWER SW PCB
TO MAIN PCB
J01
SCN 7
C02
0 1(CE)
GN6
GND 8
AC4
AC2
C01
0 0047/250V
SW01
POWER SW
1 2
AC3AC1
CCDD--PP66000000/CCDD--3300
CD-P6000/CD-30
MAIN PCB (3/3) / TRANS PCB / POWER SW PCB
NOTES:
1. Resistor values are in ohms (k=kilo-ohms, M=megohms).
2. Capacitor values are in microfarads (p=picofarads).
3.
£Parts marked with this sign are safety critical components.
They must always be replaced with identical components-refer
to the appropriate parts list and ensure exact replacement.
注意
1.抵抗の単位はΩ(k=kΩ,M=MΩ)です。
2.コンデンサの単位はμF(p=pF)です。
3.
£マークのある部品は安全規格重要部品です。
交換するときは必ずティアック指定の部品を
使用してください。

Related product manuals