EasyManua.ls Logo

Teac DV-H350 - Page 24

Teac DV-H350
84 pages
Print Icon
To Next Page IconTo Next Page
To Next Page IconTo Next Page
To Previous Page IconTo Previous Page
To Previous Page IconTo Previous Page
Loading...
ENGLISH FRANÇAIS
Connection (3) Raccordement (3)
24
Reference 300
If you have TEAC AG-H350 and Reference
300 series, convenient system control
operations and AI direct play functions are
possible.
<
By pressing the STANDBY/ON button of
AG-H350, you can switch ON/standby all
the unit connected by remote control
cords. (except DV-H350)
<
When you select "DVD by the INPUT
SELECTOR of AG-H350, DV-H350 turns ON
automatically. And when you select other
sources, DV-H350 turns OFF
automatically.
<
When you press the PLAY button of a
source, the INPUT SELECTOR of AG-H350
is set to the source automatically.
<
The source you select by the INPUT
SELECTOR of AG-H350 will be played
automatically.
<
When you turn on the system, the source
that was selected last time will start
playback automatically.
<
You can use the system remote control
unit to operate all the unit connected by
remote control cords.
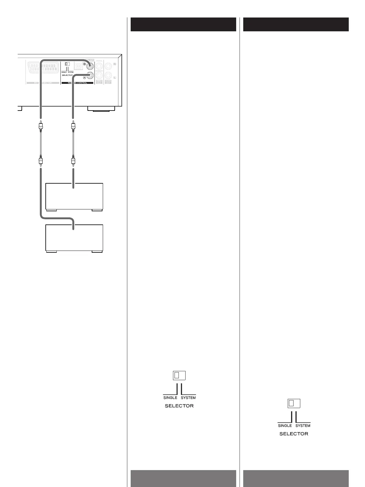
Connect the REMOTE CONTROL jack(A or
B) of each component by remote control
cords.
Remote Control Selector switch
Single: If you dont have TEAC AG-H350, or
dont want to use system control operations,
select SINGLE. When you select SINGLE,
use the remote control which comes with
DV-H350.
System: When connected to the TEAC AG-
H350 with remote control cord, select
SYSTEM. When you select SYSTEM, use the
remote control which comes with AG-H350.
Référence 300
Si vous possédez un amplificateur AG-H350
et des éléments de la gamme Référence 300
de TEAC, vous pouvez utiliser toutes les
commandes du système ainsi que les
fonctions de lecture directe.
<
Il vous suffit d'appuyer sur la touche
STANDBY/ON de votre amplificateur AG-
H350 pour mettre sous tension ou mettre
en veille tous les éléments raccordés à
l'aide des cordons de commande à
distance. (sauf le DV-H350)
<
Si vous sélectionnez le DVD à l'aide du
sélecteur d'entrée (Input Selector) de
l'amplificateur AG-H350, le lecteur DV-
H550 s'allume automatiquement et
lorsque vous sélectionnez une autre
source, il s'éteint automatiquement.
<
Lorsque vous appuyez sur la touche PLAY
de l'un des éléments, le sélecteur
d'entrée de l'AG-H350 se règle
automatiquement sur cette source.
<
La source que vous sélectionnez à l'aide
du sélecteur d'entrée de l'AG-H350
s'allume automatiquement.
<
Lorsque vous mettez votre système sous
tension, la dernière source sélectionnée,
se met automatiquement en mode
lecture.
<
Vous pouvez utiliser la télécommande du
système pour commander tous les
appareils raccordés à l'aide des cordons
de commande à distance.
Connecter la fiche REMOTE CONTROL
(Télécommande) (A ou B) de chaque
élément à l'aide des cordons de
commande à distance.
Sélecteur de commande à distance
Single: si vous ne possédez pas
l'amplificateur AG-H350 de TEAC ou ne
souhaitez pas utiliser les commandes du
système, sélectionnez le mode SINGLE.
Lorsque vous sélectionnez ce mode, vous
pouvez utiliser la télécommande fournie
avec le DV-H350.
System: Si vous connectez le système à
l'amplificateur AG-H350 à l'aide du cordon
de commande à distance, sélectionnez le
mode System. Lorsque vous sélectionnez ce
mode, vous pouvez utiliser la télécommande
fournie avec le AG-H350.
Reference 300
REMOTE CONTROL
Reference 300
REMOTE CONTROL

Other manuals for Teac DV-H350

Related product manuals