EasyManua.ls Logo

Technics SH-DV250 - Page 26

Technics SH-DV250
40 pages
Print Icon
To Next Page IconTo Next Page
To Next Page IconTo Next Page
To Previous Page IconTo Previous Page
To Previous Page IconTo Previous Page
Loading...
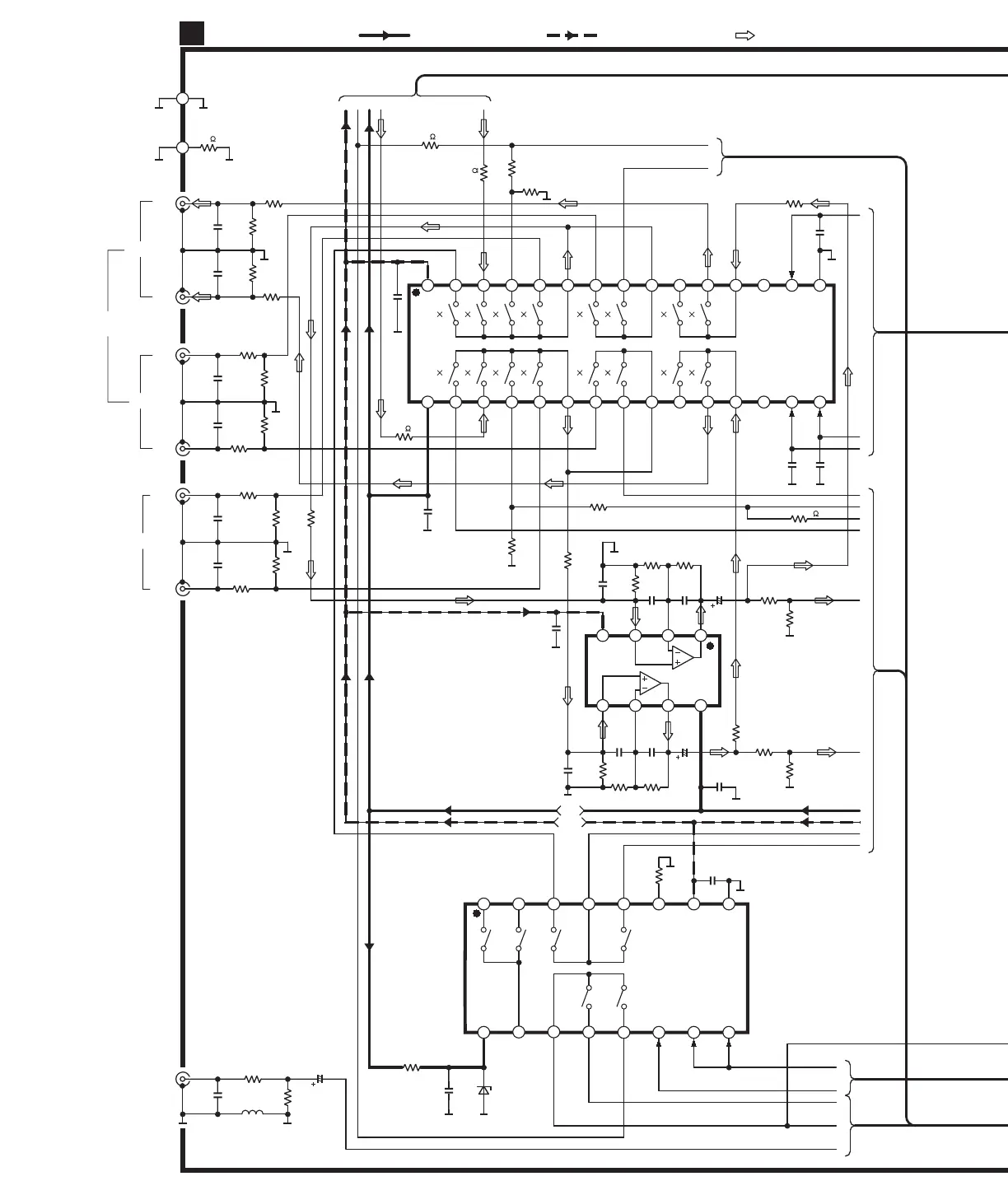
R106
12K
R108
3.3K
R107
3.3K
R105
12K
R103
1K
R104
1K
Lch
Rch
OUT
Lch
Rch
IN
JK102
JK102
C132
100P
C131
100P
JK101
IC201
NJU7313AMT2
SIGNAL SELECTOR
B
C
CKDATA
ST Vss
30 29 28 27 26 25 24 23 22 21 20 19 18 17 16
1 2 3 4 5 6 7 8 9 10 11 12 13 14 15
NC
NC
VEE
VDD
123 4 5 6 7 8
123 4 5 6 7 8
MAIN CIRCUIT
B
SCHEMATIC DIAGRAM-3
C215
47P
C214
47P
C213
47P
R212
2.2K
R102
100K
R101
100K
C134
100P
C133
100P
VCR(EXT)
Lch
Rch
VDP (AUX)
C136
100P
C135
100P
R114
12K
R113
12K
R112
3.3K
R111
3.3K
B
C
Q
R128
1K
C143
100P
R127
100K
C109
16V10
SUB WOOFER OUT
JK103
E101
IC202
NJM4558MTE1
BUFFER AMP
C208
50V4.7
C207
50V4.7
C206
33P
R210
100K
C204
330P
R208
27K
R206
56K
C203
330P
C205
33P
R209
100K
R207
27K
R205
56K
C210
0.01
R211
2.2K
IC203
BU4053BCFE2
SIGNAL SELECTOR
1234
5 6 7 8
C202
330P
C209
0.01
C212 0.1
C211
0.1
C216
0.01
C217
0.01
R220
100K
C
B
A
X0X1VDD
G
Vss
INHZ0Z1Y1 Y0
16
15
14
13
12 11 10 9
1 2 3 4 5 6 7 8
R
B
G
H
J
A
A
C201
330P
R204
2.2K
R203
2.2K
D201
MA4056MTA
R219
390
A
M
N
R214
2.2K
R250
1.5K
R213
2.2K
R249
1.5K
K
L
R258
8.2K
R256
4.7K
R257
8.2K
R131
0
I
P
L101
R255
4.7K
R295
0
R259
0
R260 0
S
R296
0
ABC DE
:NEGATIVE VOLTAGE LINE:POSITIVE VOLTAGE LINE :CD PLAYBACK SIGNAL LINE
0V 0V 0V 0V 0V 0V 0V 0V 0V 0V 0V-10.4V
9.4V 0V 0V 0V 0V 0V 0V 0V 0V 0V 0V 0V 0V
-10.4V
9.4V
0V 0V 0V
0V 0V 0V
-10.4V0V0V0V0V
5.7V 0V 0V 0V 5V 5V 5V
9.4V
-
10.4V

Related product manuals