EasyManua.ls Logo

Technics SH-DV250 - Page 36

Technics SH-DV250
40 pages
Print Icon
To Next Page IconTo Next Page
To Next Page IconTo Next Page
To Previous Page IconTo Previous Page
To Previous Page IconTo Previous Page
Loading...
1
CS
8
CN202
2
3
4
5
6
7
9
12
13
14
15
16
17
18
CD REQ
CT.GND
+B(10V)
D.GND
SCLK
DATA
11
10
V.GND
A.GND
SUR R
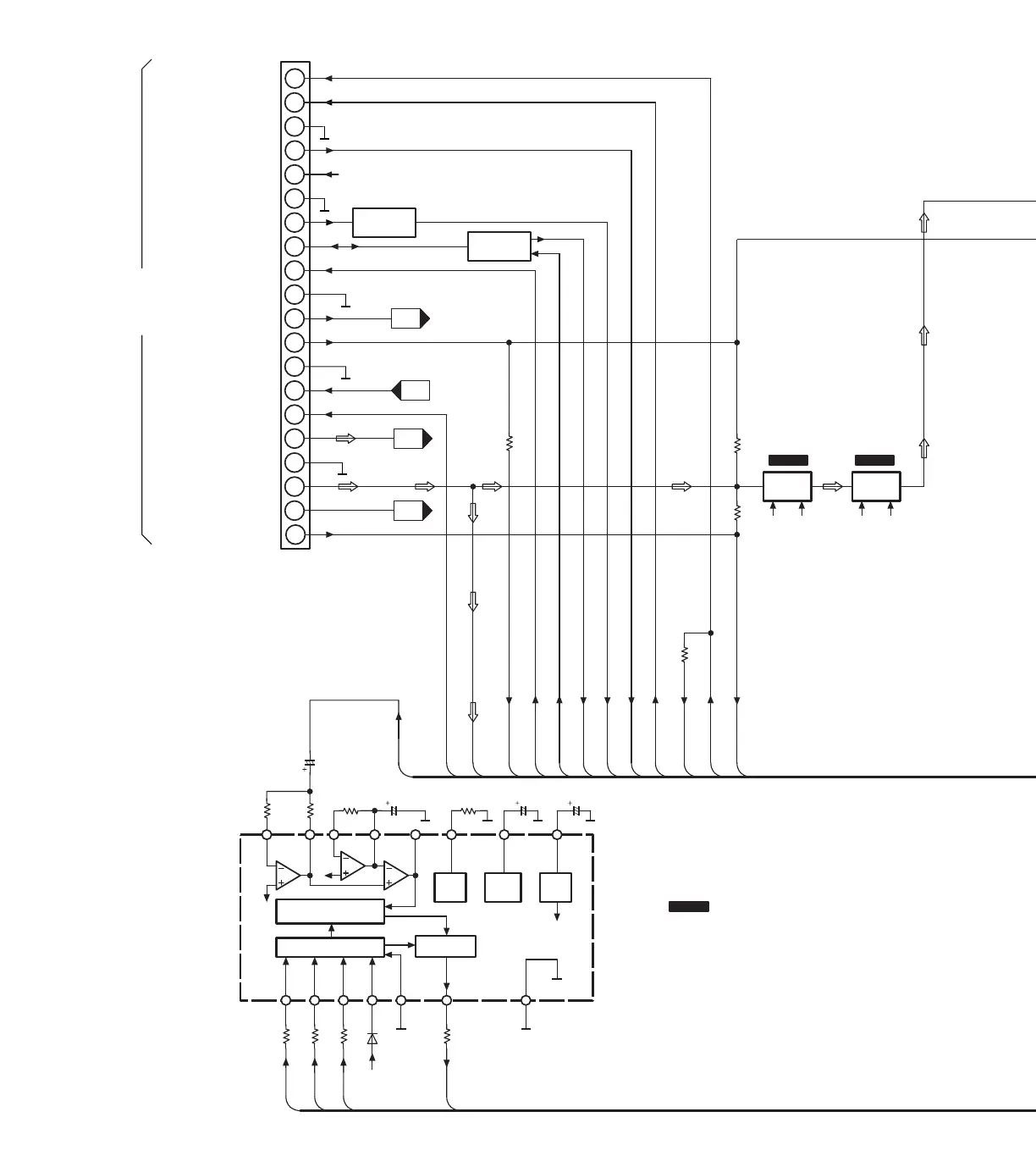
To DVD CHANGER
(SL-DV250)
&CASSETTE DECK
(RS-DV250)
BLOCK DIAGRAM
TAPE Rch OUT
RS
A.GND
SYNC
+B1
DECK
REQ
TAPE Rch IN
TAPE Lch IN
CD Rch IN
Rch
Rch
Q603,
604
Q602
Rch
19
20SUR L
SH SYNC
MCU I/F
13
+B5
D606
12
14
SELECTOR
PEAK HOLD
I REF
GEN.
V REF
GEN.
Vcc/2
GEN.
1
Vcc
VREF
IREF
DIF
OUT
C
OUT
CNF
AOUT
ANF
SELA
SELB
SELC
ENB
GND1
PH OUT
GND2
15
16
2345678
1110
M62457AFPE1
IC602
SPE. ANALYZER AMP
SP IN
TAPE Lch OUT
CD Lch IN
REC L
CD REQ
CD& DECK CS
CD&DECK CK
CD&DECK DI
CD&DECK DO
DECK REQ
SYNC
SP A
SP B
SP C
SP IN
INTERFACE
INTERFACE
CD L
BTL
DRIVE
NJM4558MTE1
IC282
+B4 -B1
BTL
DRIVE
NJM4558MTE1
IC281
+B4 -B1
Rch
TAPE LIC
SL

Related product manuals