EasyManua.ls Logo

Technics SL-HD550 - Page 37

Technics SL-HD550
63 pages
Print Icon
To Next Page IconTo Next Page
To Next Page IconTo Next Page
To Previous Page IconTo Previous Page
To Previous Page IconTo Previous Page
Loading...
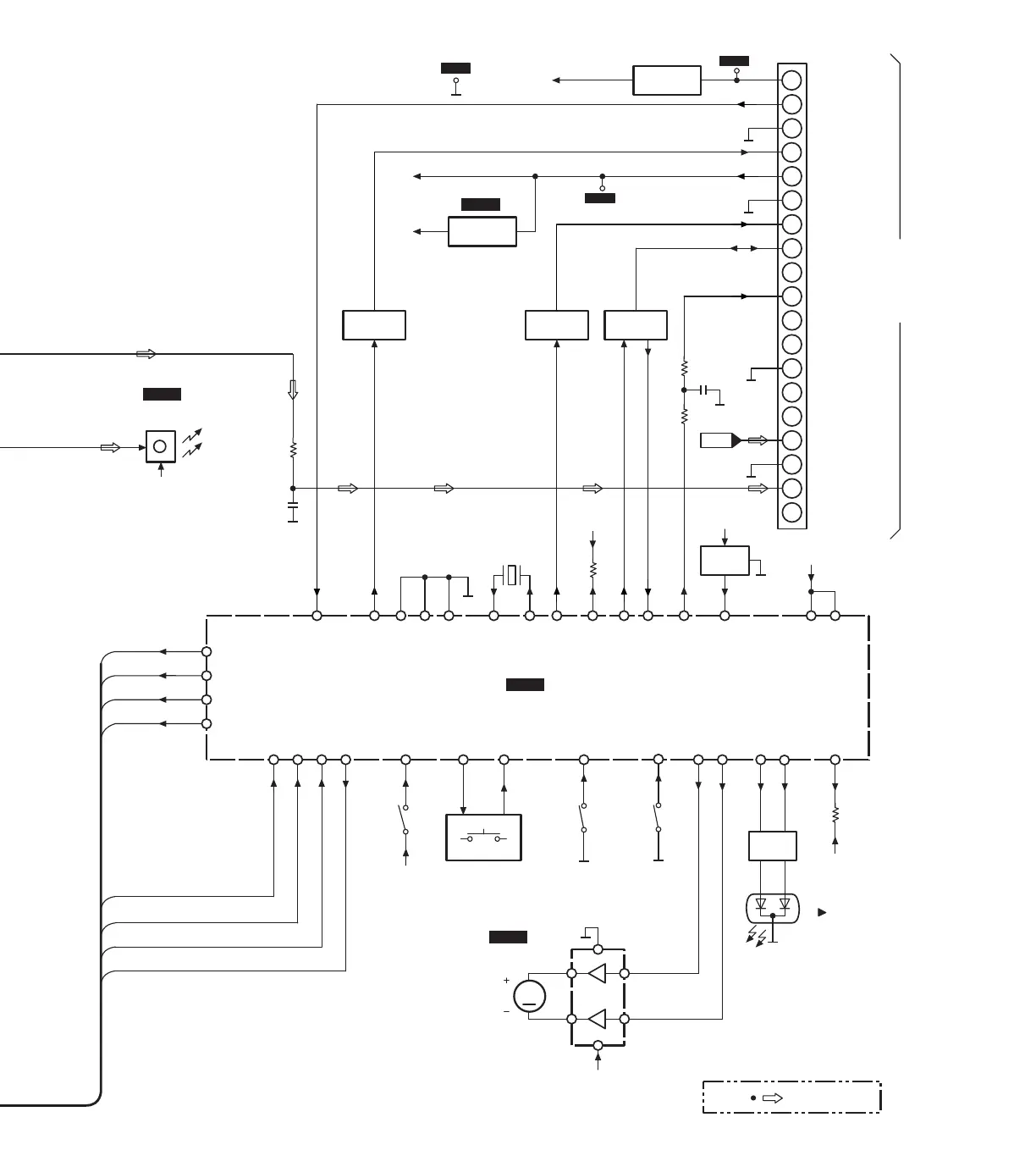
4
REST
SW
C2BBFD000248
IC201
SYSTEM CONTROL
SERVORST
BLKCK
SQCK
6
MDATA
MCLK
STATUS
8
B REQ
9
BCS
Q403
B CLK
10
ADTA O
11
DATA I
12
Q401,
402
41
KEY1
KEY2
40
KEY MATRIX
(S801~809)
XOUT
XIN
20
19
18
RESET
SYNC
X201
(6MHz)
M
LOADING
MOTOR
5
2,4,6,8
+B1
3
7
1
9
TA7291S
IC790
MOTOR DRIVE
CW
13
CCW
14
+B2
Q201,
D201
Q405,500
+B(13V)
1
CS
8
JK401
2
3
4
5
6
7
9
12
13
14
15
16
17
18
+B1
CD REQ
M GND
+B(5V)
D.GND
CLK
DATA
19
11
10
DECKREQ
A.GND
CD Lch OUT
NC
To TUNER
(ST-HD550)/
CASSETTE
DECK
(RS-HD550)
BLOCK
DIAGRAM
CD Rch OUT
RS A.GND
BLKCK
5
SUBQ
SUBQ
STAT
MLD
SYNC
NC
NC
NC
NC
+13V
GP1FA550TZ
IC402
TRANSMISSION
MODULE
MLD
MDATA
MCLK
/RST
16
7
29
27
30
21
VSS
OPEN
SW
37
S790
(OPEN
DET.)
CLOSE
SW
42
S791
(CLOSE
DET.)
22
LED ORG
LED GRN
25
Q408,
409
H:CR2
39
28
S701
(REST)
+B2
SQCK
DIGITAL
OPTICAL OUT
REGULATOR
/STABILIZER
REGULATOR
C0CAABE00007
IC401
26
TEST
+B2
3
AVSS
15
CNVSS
Rch
+B3
+B2
INTERFACE INTERFACEINTERFACE
RESET
Q404
33
+B2
VCC
VREF
12
+B2
LED
DRIVE
D801
()
+B3
+5V
GND
NOTE
:
CD SIGNAL LINE

Related product manuals