EasyManua.ls Logo

Technics SX-KN1600 - Page 29

Technics SX-KN1600
72 pages
Print Icon
To Next Page IconTo Next Page
To Next Page IconTo Next Page
To Previous Page IconTo Previous Page
To Previous Page IconTo Previous Page
Loading...
d)
()
()
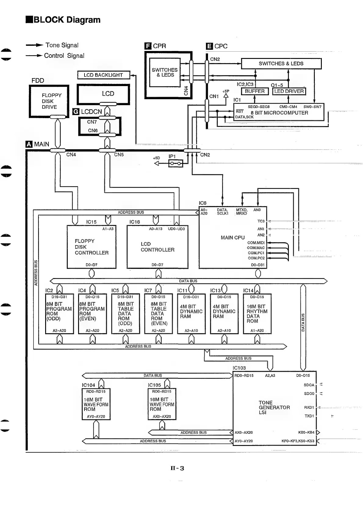
MIBLOCK
Diagram
>
Tone
Signal
GH
CPR
fa
cec
Control
Signal
|
SWITCHES
a
LEDs
&
LEDS
FDD
SWITCHES
LCD
BACKLIGHT
&
LEDS
|
BUFFER
|
|
LED
DRIVER
|
DRIVER
FLOPPY
DISK
er
“gertuonocowrutcr
CMO~CM4
SW0~SW7
RST
pi
BIT
MICROCOMPUTER
ia
ar]
gerruicnocoueuren
|
ae
DRIVE
Ct)
MAIN
a=)
AQ~
DATA,
MTXD,
ANO
ADDRESS
BUS
<]A20
=
SCLKi.
=
MRXD.
To3
t=
oe
AO~A13.
UDO-~UD3
AN1
Le
SS
|
|
MAIN
CPU
ave
oy
FLOPPY
LeD
COM.MIDI
DISK
CONTROLLER
COM.MAC
CONTROLLER
COM.PC1
eee
COMPC2
jee]
Sno
DO~D7
DO-D7
Do-D31
ADDRESS
BUS
D16~D31
D16~D31
~
DO~D15
CROC
nal
4M
BIT
16M
BIT
aoe
DYNAMIC
RHYTHM
ODD)
RAM
DATA
ROM
DATA
BUS
Ai~A20
ADDRESS
BUS
ADDRESS
BUS
1C103
;
RDO-RDIS
AAS
D0-D15
1C104
(.
al
=
RDO~RD15 RDO~RD15
aapat
=
16M
BIT
16M
BIT
-
TONE
ares
mae
GENERATOR
me
f=
LSI
AYO~AY20
AX0~AX20
TXD1
7
WN
}
AX0~AX20
;
KB0-KB4
[>
AN
AYO~AY20
KFO-KF3,KS0-KS8
ae

Related product manuals