EasyManua.ls Logo

Tektronix 760A - Page 149

Tektronix 760A
172 pages
Print Icon
To Next Page IconTo Next Page
To Next Page IconTo Next Page
To Previous Page IconTo Previous Page
To Previous Page IconTo Previous Page
Loading...
AU[3..10]
AU[3..10]
H4
2
A0
15
O0
1
O1
2
O2
3
O3
4
O4
5
O5
6
O6
7
O7
9
O8
10
O9
11
A2
13
A1
14
A3
12
U317
74LS42
I0
1
I1
2
I2
3
I3
4
I4
5
I5
6
I6
7
I7
8
O0
18
O1
17
O2
16
O3
15
O4
14
O5
13
O6
12
O7
11
GND-SUB
10
VCC
9
U217
UDN2585
AU10
AUX BAR ANODE DRIVER
LA0
+5V +5V
AUX SIGNAL PEAK PROCESSOR
+12V
3
2
1
8
4
U844A
LT1018
NOTE: R857
3.24M
2.00M
2.00M
760A
760D
760N
+12V
R849
10.0K
R851
10.0K
2
3
1
4
1
1
U853A
MC34084
CR851
CR850
SELECT_BAR
H1
4
-12V
CHANNEL
MATCH
R852
10.0K
C755
10UF
R758
500
CR852
CR853
6
5
7
U853B
MC34084
-12V
+12V
R855
8.45K
R853
18.2K
R356
43.2K
OFFSET
C855
.1UF
R857
3.24M
10
9
8
U853C
MC34084
CR855
C854
5.6PF
CR854
R854
4.75K
12
13
14
U853D
MC34084
R553
20K
C858
.33UF
R554
1.00M
+5V
C
X
1
4
R
X
1
5
A
1
B
2
C
L
3
Q
13
Q
4
U838A
74LS123
R355
2.00K
12
13
14
U453D
MC34084
TP454
6
5
7
U844B
LT1018
R846
100
R843
100
C841
39UF
R842
110.0K
(PK_ON)
R845
100
(ACMP)
R844
10.0K
CR846
C3
2
1
2
3
U711A
74LS32
4
5
6
U711B
74LS32
LA1
LA2
LA3
9
10
8
U711C
74LS32
+5V
I1
2
I2
3
I3
4
I4
5
I5
6
I6
7
I7
8
I8
9
CLK
1
OE
11
IO1
19
O2
18
O3
17
O4
16
O5
15
O6
14
O7
13
IO8
12
U848
16R6
AU3
AU4
AU5
AU6
AU7
AU8
AU9
AUX1
AUX2
G3
2
R315
10.0
+5V
C215
.1UF
12
13
11
U711D
74LS32
+5V
A0
A1
A2
A3
A4
A5
A6
A7
D1
3
Q1
2
D2
4
Q2
5
D3
7
Q3
6
D4
8
Q4
9
D5
13
Q5
12
D6
14
Q6
15
D7
17
Q7
16
D8
18
Q8
19
CLK
11
CLR
1
U831
74LS273
P0
2
P1
4
P2
6
P3
8
P4
11
P5
13
P6
15
P7
17
Q0
3
Q1
5
Q2
7
Q3
9
Q4
12
Q5
14
Q6
16
Q7
18
P=Q
19
P>Q
1
U835
74LS684
ATIMEOUT
+5V
A0
A1
A2
A3
A4
A5
A6
A7
C
X
6
R
X
7
A
9
B
10
C
L
1
1
Q
5
Q
12
U838B
74LS123
+5V
AUX DYNAMIC RESPONSE CONTROL (PPM)
R716
432
+5V
MASTER CLOCK
C819
.01UF
R717
8.25K
C718
2700PF
DIS
7
THR
6
CV
5
TRIG
2
RST
4
VCC
8
GND
1
OUT
3
U818
7555
C2
+5V
C818
.1UF
9
10
8
U825C
74LS132
E1
2
ADELAY
+5V
(AGATE)
ADELAY
1
2
3
4
5
6
7
8
9
R423
10K
E1
2
B5
4
LA[0..3]
LA[0..3]
LA[4..7]
LA[4..7]
A0
A1
A2
A3
A4
A5
A6
A7
LA0
LA1
LA2
LA3
LA4
LA5
LA6
LA7
D0
3
Q0
2
D1
4
Q1
5
D2
7
Q2
6
D3
8
Q3
9
D4
13
Q4
12
D5
14
Q5
15
D6
17
Q6
16
D7
18
Q7
19
OC
1
CLK
11
U424
74LS374
A[0..7]
A[0..7]
+5V
+5V
C
X
6
R
X
7
A
9
B
10
C
L
1
1
Q
5
Q
12
U715B
74LS221
R815
60.0k
C815
120PF
+5V
C
X
1
4
R
X
1
5
A
1
B
2
C
L
3
Q
13
Q
4
U715A
74LS221
DOWN COUNTER
+5V
A0
A1
A2
A3
CLOCK
A
15
QA
3
B
1
QB
2
C
10
QC
6
D
9
QD
7
RCO
13
CLK
14
CE
4
D/U
5
LD
11
MX/MN
12
U828
74HCT190N
A
15
QA
3
B
1
QB
2
C
10
QC
6
D
9
QD
7
RCO
13
CLK
14
CE
4
D/U
5
LD
11
MX/MN
12
U623
74HCT190N
A0
A1
A2
A3
A4
A5
A6
A7
D2
2
+5V
CLK
11
CE
1
D0
3
D1
4
D2
7
D3
8
D4
13
D5
14
D6
17
D7
18
Q0
2
Q1
5
Q2
6
Q3
9
Q4
12
Q5
15
Q6
16
Q7
19
U142
74LS377
B5
B6
B7
B8
B9
B10
B11
B12
SCALE SHAPER/
LOOK–UP TABLE
A0
10
A1
9
A2
8
A3
7
A4
6
A5
5
A6
4
A7
3
A8
25
A9
24
A10
21
A11
23
A12
2
CE
20
OE
22
PGM
27
VPP
1
D0
11
D1
12
D2
13
D3
15
D4
16
D5
17
D6
18
D7
19
NC
26
U137
2764
B1
B2
B3
B4
B5
B6
B7
B8
B9
B10
B11
B12
B1(MSB)
1
B2
2
B3
3
B4
4
B5
5
B6
6
B7
7
B8
8
6.3 REF
24
B12
12
B11
11
B10
10
B9
9
GAINADJ
23
IOUT
15
REFIN
16
OFFSET
17
SC
20
SC
19
SC
18
VCC+
22
GND
21
VCC-
14
NC
13
U146
DAC80P
DAC
+12V
+12V
-12V
+12V
-12V
R248
7.5M
R247
2.7M
OFFSET
GAIN
TP248
R252
100K
C149
.01UF
R253
100K
DAC
C2
2
-12V
C251
1UF
+5V
(PK_BLK)
E1
2
+5V
+5V
+5V
B1
B2
B3
B4
CLK
11
CE
1
D0
3
D1
4
D2
7
D3
8
D4
13
D5
14
D6
17
D7
18
Q0
2
Q1
5
Q2
6
Q3
9
Q4
12
Q5
15
Q6
16
Q7
19
U132
74LS377
A0
10
A1
9
A2
8
A3
7
A4
6
A5
5
A6
4
A7
3
A8
25
A9
24
A10
21
A11
23
A12
2
CE
20
OE
22
PGM
27
VPP
1
D0
11
D1
12
D2
13
D3
15
D4
16
D5
17
D6
18
D7
19
NC
26
U127
2764
A0
A1
A2
A3
A4
A5
A6
A7
+5V +5V +5V
EXPAND_SCALE
R336
10.0K
R337
10.0K
R344
10.0K
B4
4
+5V
A4
A5
A6
A7
CLOCK
5
1
2
4
8
S340
TP725
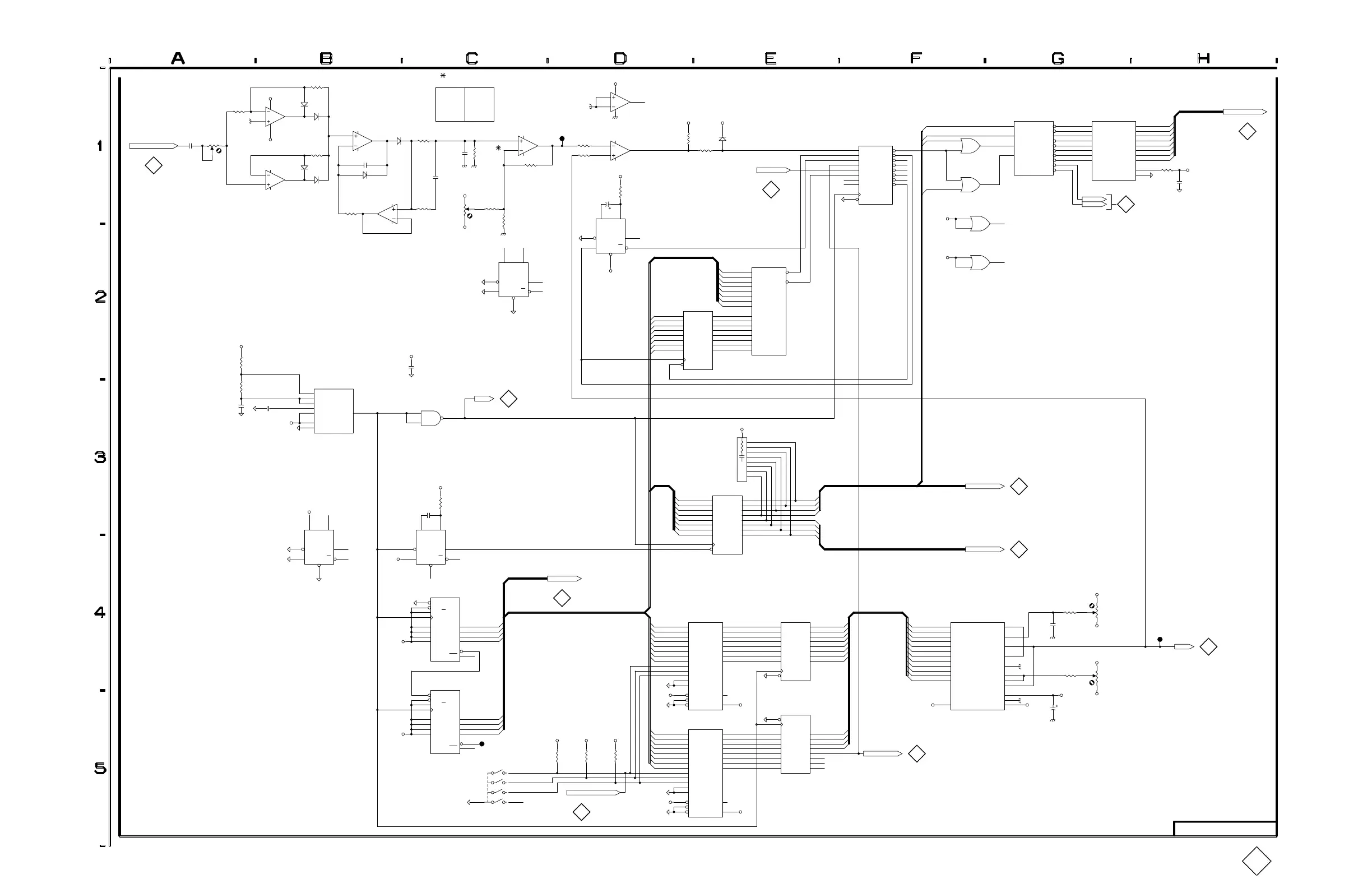
760A/760D/760N STEREO AUDIO MONITOR
CLOCK
BAR SCANNER / DRIVER AND DAC 3
PART OF A3 MAIN BOARD

Table of Contents

Related product manuals