EasyManua.ls Logo

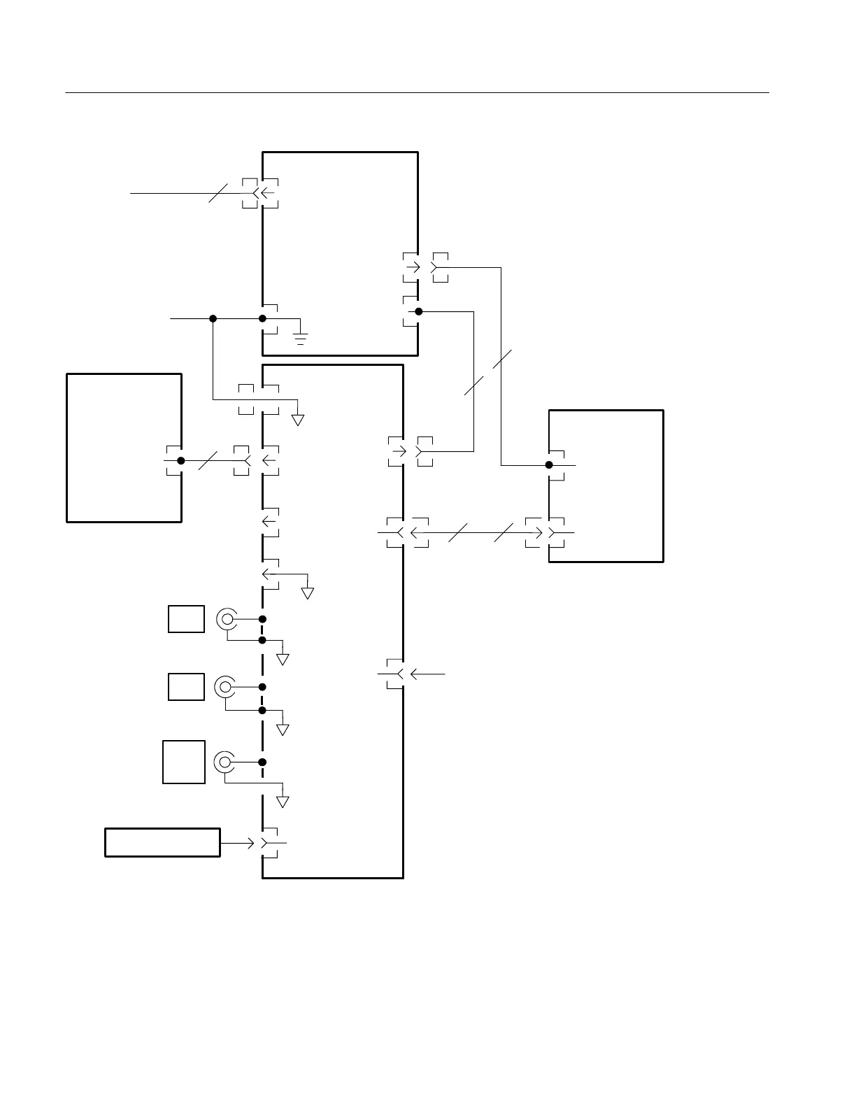
Tektronix TDS2004B - Figure 3- -1: Module-Level Block Diagram (Two Channel)

Tektronix TDS2004B
137 pages
Print Icon
To Next Page IconTo Next Page
To Next Page IconTo Next Page
To Previous Page IconTo Previous Page
To Previous Page IconTo Previous Page
Loading...
Theory of Operation
3-- 2
TDS1000B and TDS2000B Series Oscilloscope Service Manual
J101
J202
CH1
P53
2
P3
LCD
12
EXT
TRIG
J300
J350
J380
DC In
Display Control
Front Panel
A1 Main
Display
CH2
P131
Backlight
Probe Comp
Signal
11
GND
GND
Backlight Power
3
AC Line In
Power Supply
AC Line
DC Out
&Line
Trigger
P/O J2031
Probe Comp
GND
P/O J2032
J201
(Color)
16
J902
J90
1
(Mono)
12
TDS1000B (Mono)
TDS2000B (Color)
18 Pins
Through
chassis
J902
PC or printer
USB Device
port
USB Flash
Drive port
J901
Your USB Flash drive
J1
Figure 3--1: Module-level block diagram (two channel)

Table of Contents

Related product manuals