EasyManua.ls Logo

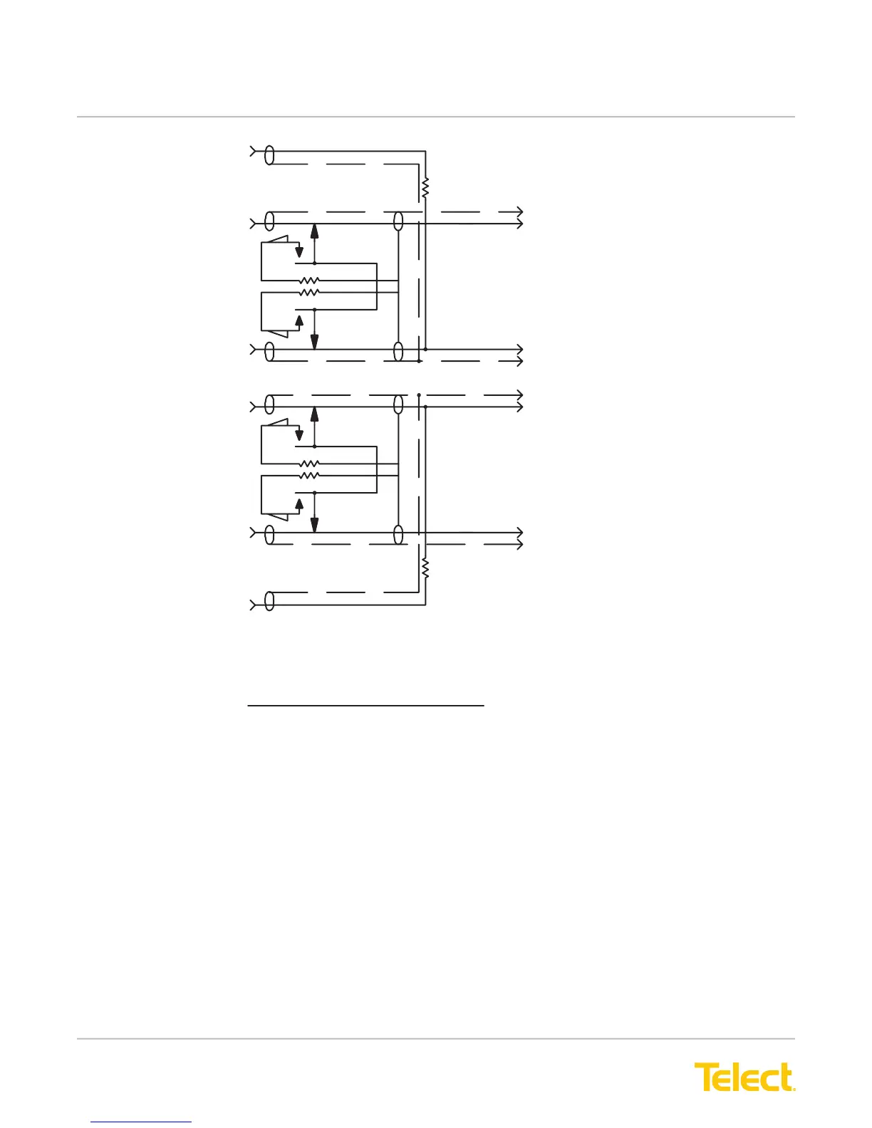
Telect ELF-1008-1100 - Figure 26 - Model ELF-3206-1200 Reference Schematic

Telect ELF-1008-1100
48 pages
Print Icon
To Next Page IconTo Next Page
To Next Page IconTo Next Page
To Previous Page IconTo Previous Page
To Previous Page IconTo Previous Page
Loading...
© Telect, Inc., All Rights Reserved, 124317-10 A0
1.509.926.6000 :: telect.com
30
ELF System
Copper / Fiber :: ELF Family
O
I
OX
IX
MON
FRONT
R2=768 OHM 1/4W
R1=75 OHM 1/4W
MON
OX
IX
REAR
O
I
R 2
R 1
R 2
R 1
R 1
R 1
REFERENCE SCHEMATIC
Figure 26 - Model ELF-3206-1200 Reference Schematic

Table of Contents

Related product manuals