EasyManua.ls Logo

Telensa Telecell - Wire Gauge; Plug in Locking Type; Conduit and Two-Part with Dimming

Default Icon
28 pages
Print Icon
To Next Page IconTo Next Page
To Next Page IconTo Next Page
To Previous Page IconTo Previous Page
To Previous Page IconTo Previous Page
Loading...
Telec
ell Installation Manual
Installation
TL
-
006175
-
PR
Issue
5
© Telensa Ltd 2018
Page
19
2.2.1 Wire Gauge
The FCC cable is 18AWG. The ETSI cable is 20AWG.
All wires from ETSI Telecells are 20AWG, 105C rated PVC insulation. For the FCC
variants, the Live In, Live Out and Neutral wires are 18AWG and the dimming control wires
are 20AWG. Standard length is 1m.
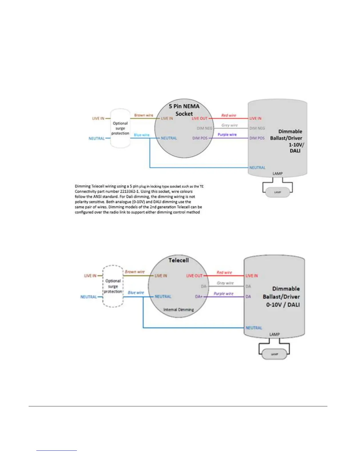
2.2.2 Plug in locking type
2.2.3 Conduit and Two-Part with Dimming