EasyManua.ls Logo

Teletek electronics CA824 - Page 29

Teletek electronics CA824
48 pages
Print Icon
To Next Page IconTo Next Page
To Next Page IconTo Next Page
To Previous Page IconTo Previous Page
To Previous Page IconTo Previous Page
Loading...
CA824 Alarm System User Manual 29
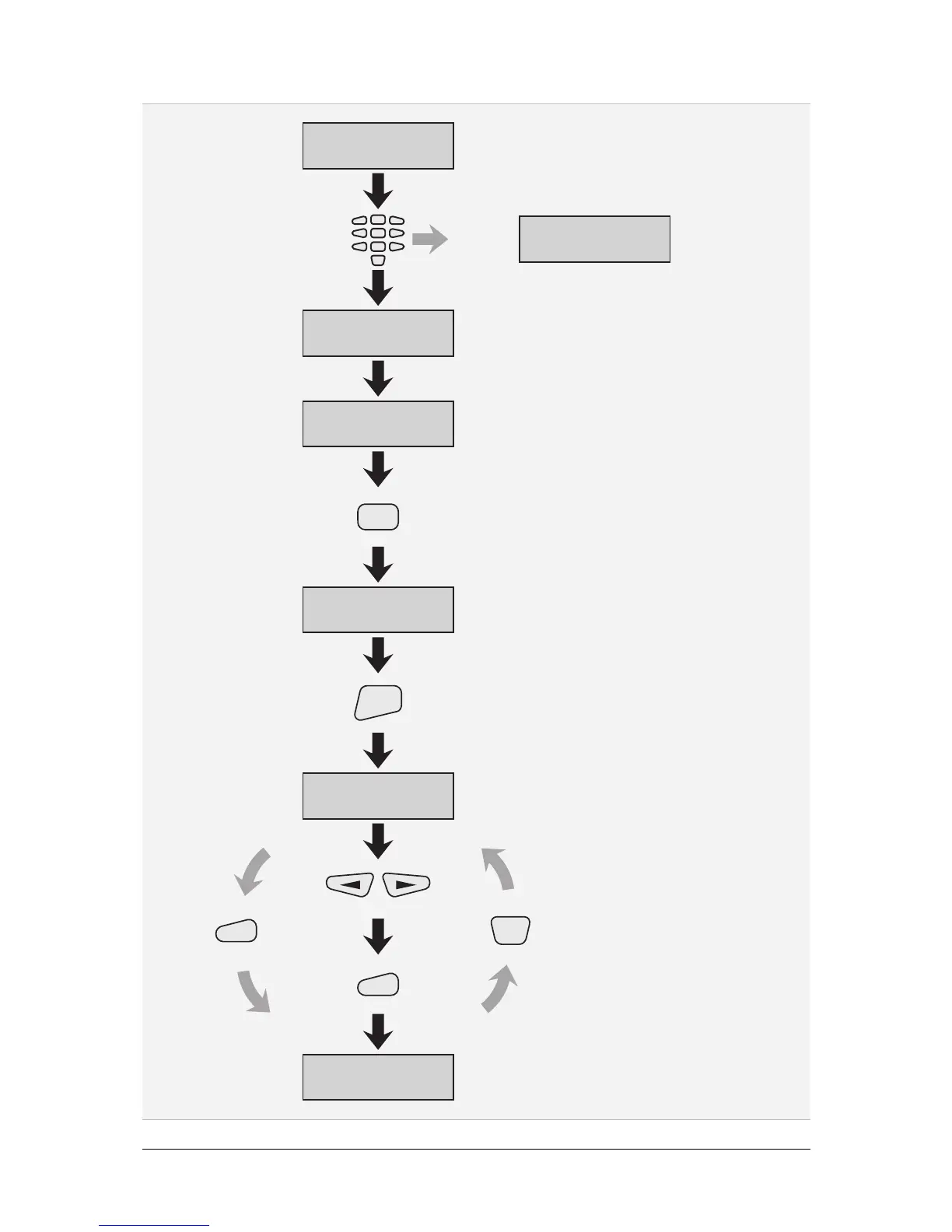
1)Change code
confirm:[_ ]
Re-enter
new
code
2
1)Change code
code is changed
1)Change code
confirming ERROR
3
The re-entered new code is
not the same as the first one
Continues from the previous page
The code is changed.
The old code is not valid any more
C. XX * UserName
1)Change code
2
2)User rights
Areas:12345678
1
ENT
Areas:12345678
0/1 :----*---
1
_
Select
area
1
Areas:12345678
0/1 :*---*---
1
_
0
1
Continues on the next page
Set
Unset

Other manuals for Teletek electronics CA824

Related product manuals