EasyManua.ls Logo

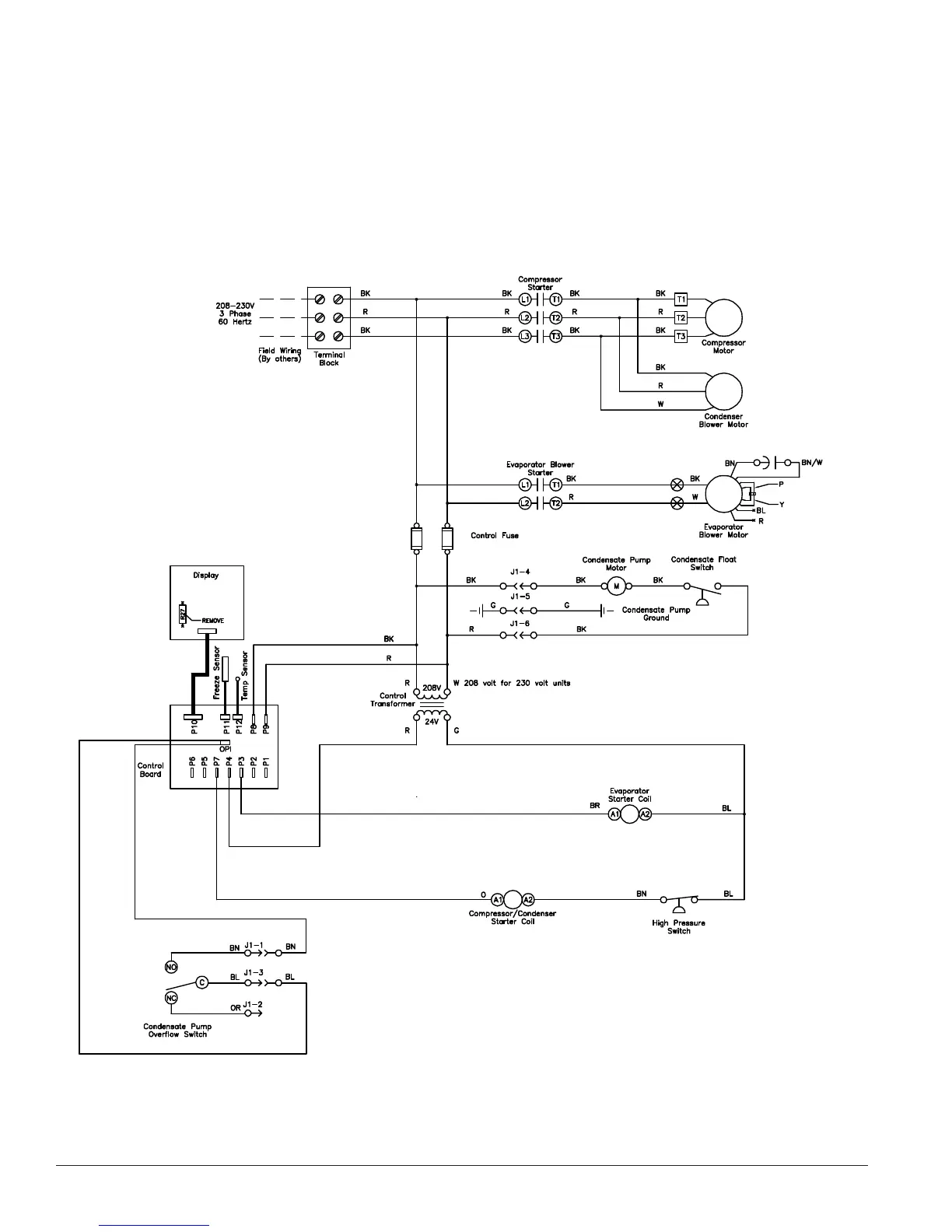
Temp-Cool TC-18B - Wiring Schematic - TC-60 B3

Temp-Cool TC-18B
22 pages
Print Icon
To Next Page IconTo Next Page
To Next Page IconTo Next Page
To Previous Page IconTo Previous Page
To Previous Page IconTo Previous Page
Loading...
TEMP-COOL
Owner’s Manual
Wiring Schematic, TC-60B3

Related product manuals