EasyManua.ls Logo

Ten-Tec JUPITER - Page 38

Ten-Tec JUPITER
92 pages
Print Icon
To Next Page IconTo Next Page
To Next Page IconTo Next Page
To Previous Page IconTo Previous Page
To Previous Page IconTo Previous Page
Loading...
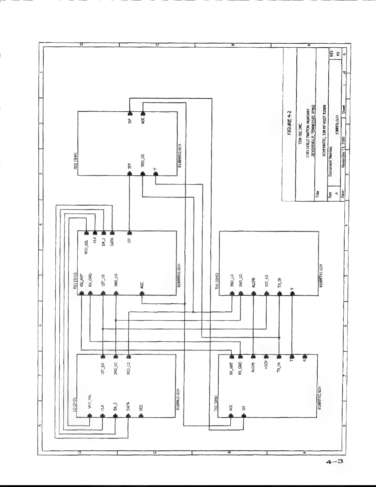
68918
ASSY
JM
BES
Упунанав
TIBLE
3JSS3NN31
3TIAWSIA3S
Дамянов
MOL?
ATION
5811
TAT
ORAL
2+
Fangia
E
H

Related product manuals