EasyManua.ls Logo

Tesla 40K307BF - Page 139

Tesla 40K307BF
223 pages
Print Icon
To Next Page IconTo Next Page
To Next Page IconTo Next Page
To Previous Page IconTo Previous Page
To Previous Page IconTo Previous Page
Loading...
137
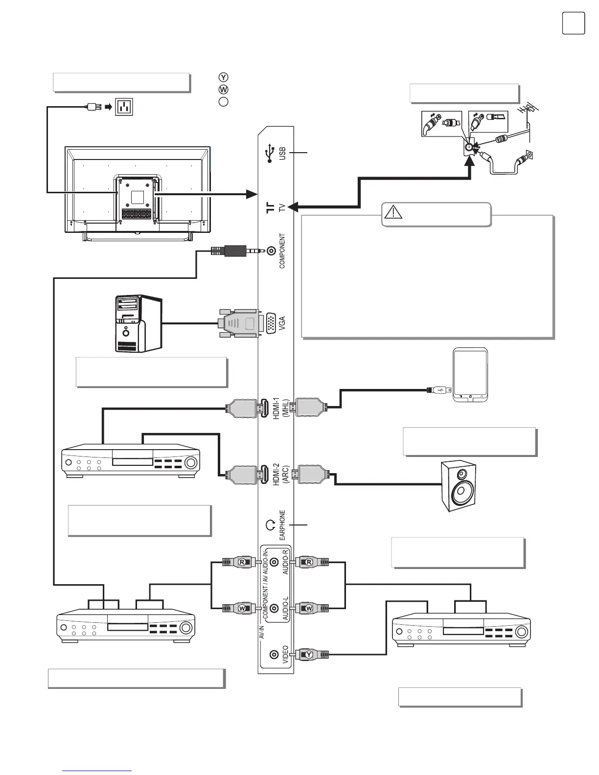
MK
До штекер
(100-240VAC 60/50Hz)
Жолто (кабел со видео сигнал)
Бело (АУДИО-кабел за лев сигнал)
Црвено (АУДИО-кабел за десен сигнал)
USB интерфејс
Порта за слушалки
Видео кабел
YPbPr/YCbCr кабел
VGA кабел
Поврзување на AV уред со
HDMI интерфејс
Мобилен телефон или друга
опрема со MHL функција
Поврзување на аудио уреди
со ARC функција
Поврзување на уреди со
AV излезен интерфејс
(на пр. DVD, VCR, конзола за игри)
Поврзување на уреди со
YPbPr/YCbCr output interface
HDMI сигнален кабел
MHL сигнален кабел
Аудио кабел
HDMI сигнален кабел
HDMI сигнален кабел
Аудио кабел
Струен кабел
Поврзување на напојување
Поврзување со антена
Поврзување со VGA
влез
Поврзување со HDMI
влез
Поврзување со YPbPr/YCbCr влез
Поврзување со MHL
функција
Поврзување со AV влез
Поврзување со ARC
функција
Кога поврзувате надворешна антена до порта
за сигнал на телевизорот, Ве молиме прво да го
исклучите главното напојување на телевизорот. Не
ја доближувајте надворешната антена до линијата
за напојување со висок напон, за да се избегне
електричен шок. Антената поврзана со телевизорот
мора да биде изолирана со заштитно заземјување,
бидејќи спротивно ќе се предизвика пожар или други
опасности.
R
Предупредување
32”/40”

Table of Contents

Related product manuals