EasyManua.ls Logo

Tesla 40K307BF - Page 206

Tesla 40K307BF
223 pages
Print Icon
To Next Page IconTo Next Page
To Next Page IconTo Next Page
To Previous Page IconTo Previous Page
To Previous Page IconTo Previous Page
Loading...
204
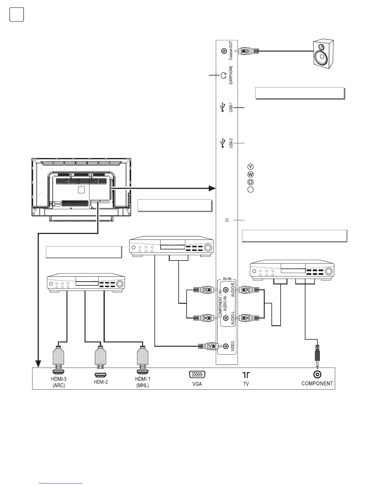
SRB
43”
Koaksijalni kabl
Povežite se na audio pojačalo sa
koaksijalnim interfejsom.
Koaksijalni izlaz
USB1 interfejs
USB2 interfejs
Otvor za CL karticu
Žuta (kabl za video signal)
Bela (kabl za AUDIO-L signal)
Narančasta (kabl za koaksijalni signal)
Crvena (kabl AUDIO-D signal)
R
Povezivanje YPbPr/YCbCr ulaza
Povežite na uređaj sa
YPbPr/YCbCr izlaznim interfejsom
Port za slušalice
Video kabl
Audio kabl
YPbPr/YCbCr kabl
Povežite na AV uređaj
sa HDMI interfejsom
Povežite na uređaje sa AV
izlaznim interfejsom (npr. DVD,
VCR, konzola za igrice)
Kabl za HDMI signal
Kabl za HDMI signal
Kabl za HDMI signal
Audio kabl
Povezivanje na uređaj sa
HDMI ulazom
Povezivanje AV ulaza
Napomene:
1. Prilikom povezivanja na opremu sa MHL
funkcijom, izaberite HDMI1 kao ulazni izvor
signala.
2. ARC funkcija je opcionalna , pogledajte uređaj.
3. Interfejs za komponentni video signal je
opcionalan, pogledajte uređaj.
4. Ukoliko postoji interfejs za komponentni video
signal, komponentni video signal i AV dele
AUDIO-IN interfejs.
5. Periferna oprema i kablovi opisani u ovom
uputstvu posebno se kupuju.

Table of Contents

Related product manuals