EasyManua.ls Logo

Tesla 40K307BF - Page 8

Tesla 40K307BF
223 pages
Print Icon
To Next Page IconTo Next Page
To Next Page IconTo Next Page
To Previous Page IconTo Previous Page
To Previous Page IconTo Previous Page
Loading...
6
ENG
43”
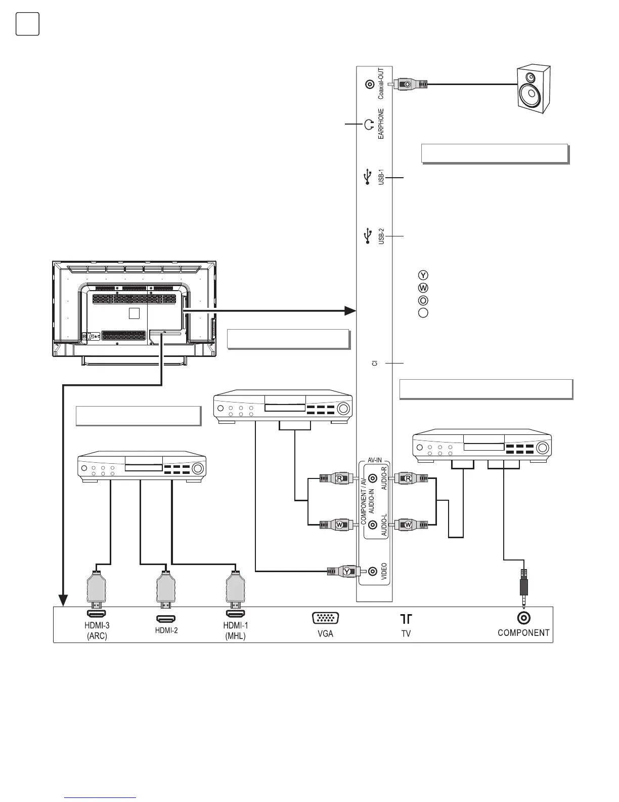
Coaxial cable
Connect to the audio amplifier
with coaxial interface.
Coaxial-OUT connection
USB1 interface
USB2 interface
CL card port
Yellow (Video signal cable)
White(AUDIO-L signal cable)
Orange (Coaxial signal cable)
Red (AUDIO-R signal cables)
R
YPbPr/YCbCr input connection
Connect to the device with
YPbPr/YCbCr output interface
Earphone port
Video cable
Audio cable
YPbPr/YCbCr cable
Connect to the AV device
with HDMI interface
Connect to the devices
with AV output interface
(e.g. DVD, VCR, game console)
HDMI signal cable
HDMI signal cable
HDMI signal cable
Audio cable
HDMI input connection
AV input connection
Remarks:
1. After connecting to equipment with MHL function, please select
HDMI1 as input signal source.
2. ARC function is optional, please refer to the device.
3. COMPONENT interface is optional, please refer to the device.
4. If there is a COMPONENT interface, component and AV share
AUDIO-IN interface.
5. The peripheral equipment and cables described in this manual
should be purchased separately.

Table of Contents

Related product manuals