EasyManua.ls Logo

Thunder Heart EA4250D - Page 22

Thunder Heart EA4250D
23 pages
Print Icon
To Next Page IconTo Next Page
To Next Page IconTo Next Page
To Previous Page IconTo Previous Page
To Previous Page IconTo Previous Page
Loading...
Thunder Heart Performance Corp. 615-672-8811 www.thunder-heart.com
18 EI4250
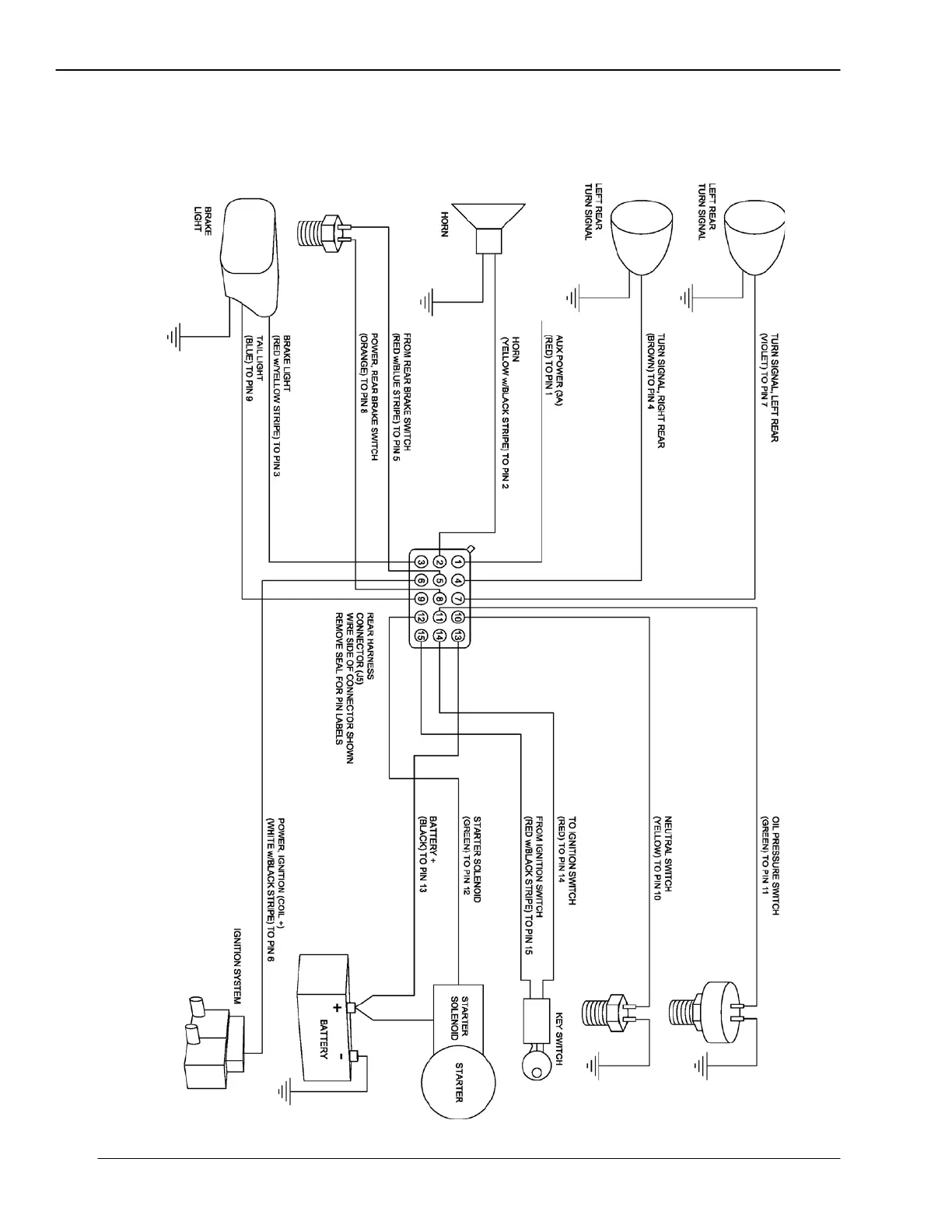
Figure 21—Rear Harness Wiring Diagram
Turn signals functioning as a turn signal and brake light
“Wire Side” of Connector Shown