EasyManua.ls Logo

Thytronic NA10 - Page 64

Thytronic NA10
177 pages
Print Icon
To Next Page IconTo Next Page
To Next Page IconTo Next Page
To Previous Page IconTo Previous Page
To Previous Page IconTo Previous Page
Loading...
FUNCTION CHARACTERISTICS
64
NA10 - Manual - 04 - 2022
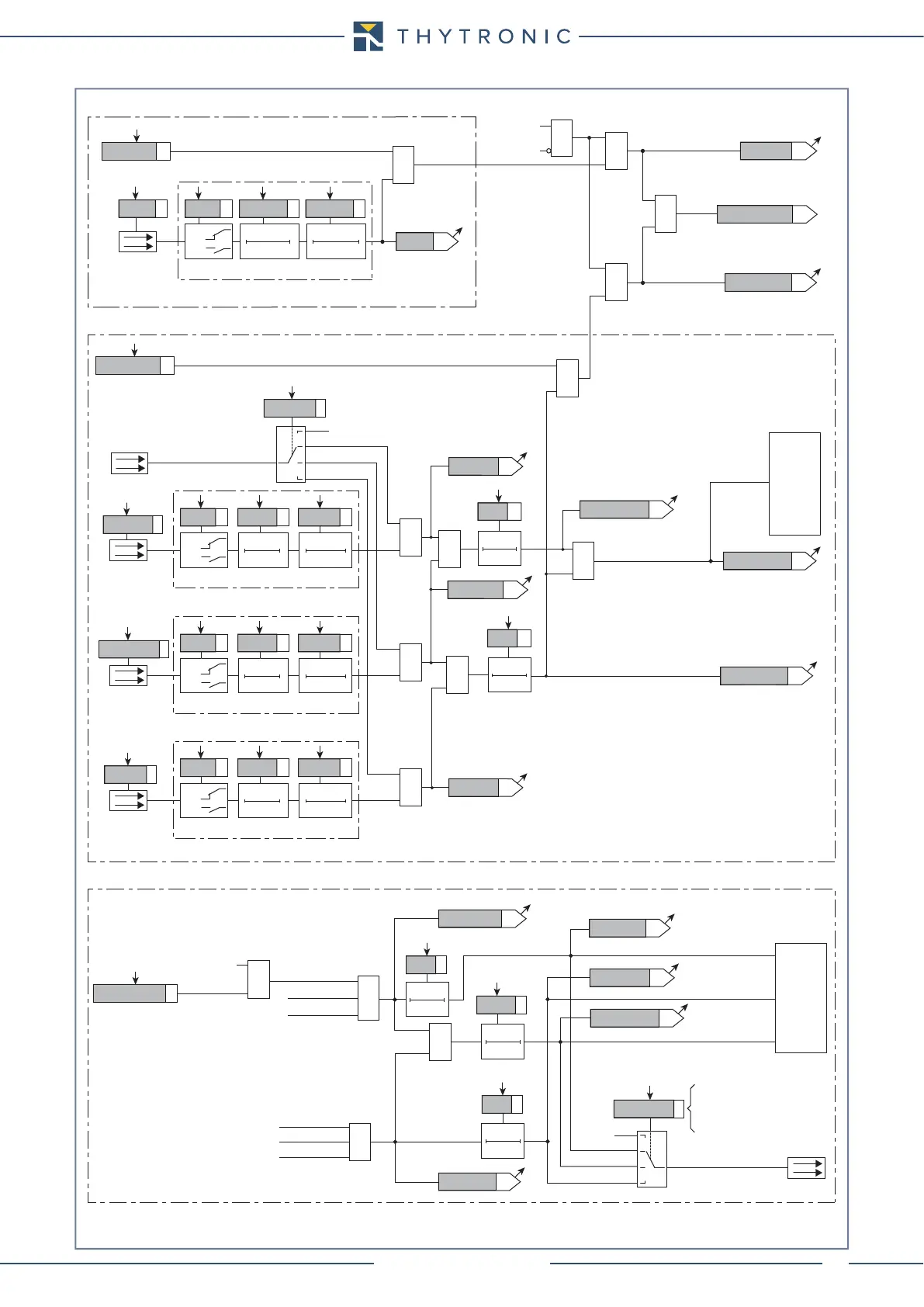
50N-51NS3_BL-diagram.ai
BLK1IE>>>
IE>>>BLK1
IE>>>BLK2IN
Start I
E
>>>
Trip I
E
>>>
IE>>>BLK2OUT
Start I
E
>>
Binary input INx
T 0
Logic
INx
t
ON
INx
t
ON
INx
t
OFF
T0
n.o.
n.c.
INx
t
OFF
Binary input INx
T 0
Logic
INx
t
ON
INx
t
ON
INx
t
OFF
T0
n.o.
n.c.
INx
t
OFF
Binary input INx
T 0
Logic
INx
t
ON
INx
t
ON
INx
t
OFF
T0
n.o.
n.c.
INx
t
OFF
Binary input INx
T 0
Logic
INx
t
ON
INx
t
ON
INx
t
OFF
T0
n.o.
n.c.
INx
t
OFF
Block2 IPh
Block2 IPh/IE
ModeBLIN1
T 0
t
B-Iph
1
1
1
1
1
t
B-Iph
t
B-IE
&
&
BLK2IN IE>>>
&
&
Enable (ON Enable)
Block2 input enable (ON Enable)
Pilot wire input
Pilot wire output
&
Block1
BLK2IN-Iph
Iph Block2
IE Block2
IE/Iph Block2
BLK2IN-IE
tB timeout
Block2 input
Block1
FROM EARTH FAULT PROTECTIONS
FROM ANY PROTECTIONS
OFF
ON IPh
ON IPh/IE
ON IE
BLIN1
Block1
T 0
t
B-IE
Block2 IE
Block1, Block2
TRIPPING MATRIX
(LED+RELAYS)
TRIPPING MATRIX
(LED+RELAYS)
1
1
ModeBLOUT1
A
B
C
D
BLOUT1
Block2 output
1
1
t
F-IPh
t
F-IPh/IE
t
F-IE
ST-Iph BLK2
ST-IE BLK2
&
Block2 output
(ON Enable)
1
T 0
t
F-IPh/IE
T 0
t
F-IPh
T 0
t
F-IE
I>> Blk2 OUT
I> Blk2 OUT
I>>> Blk2 OUT
I
E
>> Blk2 OUT
I
E
> Blk2 OUT
I
E
>>> Blk2 OUT
BLK2OUT-Iph
BLK2OUT-Iph/IE
BLK2OUT-IE
A = OFF
B = ON IPh
C = ON IPh/IE
D = ON IE
BLK2OUT-IPh-K
BLK2OUT-IPh-L
BLK2OUT-IPh/IE-K
BLK2OUT-IPh/IE-L
BLK2OUT-IE-K
BLK2OUT-IE-L
tB-K
tB-L
Residual overcurrent (50N/51N) - Logic diagram of the blocking signals concerning the third element (IE>>>)

Table of Contents

Related product manuals