EasyManua.ls Logo

Toro 71429 - Wiring Diagram

Toro 71429
44 pages
Print Icon
To Next Page IconTo Next Page
To Next Page IconTo Next Page
To Previous Page IconTo Previous Page
To Previous Page IconTo Previous Page
Loading...
39
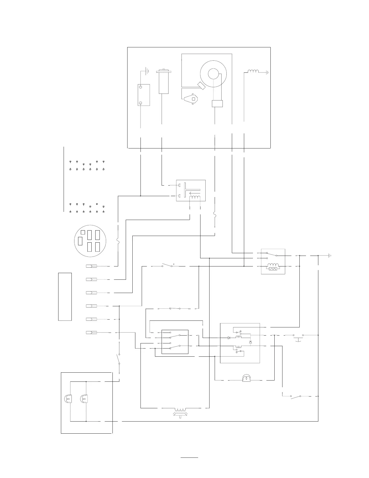
Wiring Diagram
GN
BN
T
GN
BU
T
T
GY
BK
OR
OR
GN
R
R
Y
Y
Y
R
B
Y
GN
W
GN
VIO
W
GY
GN
T
Y
BK
BK
BK
PK
OR
PK
BK
BU
BN W
Y
OR
GY
BK
BK
W
VIO
R
VIO
OR
R
BU
BN
OR
BK
PK
PK
AI
PK
X
VIO
BK
OR
S
W
R
OR
GND
OR
VIO
R
(OVER RIDE)
LAMP
SW6
(REVERSE)
1
2
5
4
7
8
(PTO SWITCH)
SW2
SW7
(LIGHT SWITCH)
15A
F1
2
3
5
4
1
K1
(KILL RELAY)
15A
F2
SW1
(NEUTRAL SW)
SEAT
SW4
CLUTCH
NMIR
MODULE
1
3
2
4
6
5
(KEY OVER RIDE)
SW5
SOLENOID
B+
FUEL
START
AC
REG
AC
+ –
BATTERY
FUEL
SOLENOID
MAG
STARTER
IGNITION
MODULE
SPARK PLUG
Y
B
S
I
2 1 4
X
SW3
A
WHITE
GREY
ENGINE
3
(IGNITION)
5
KEY SW
XL SCH.
VIOLET
RED
BLUE
PTO
CLUTCH
SHOWN IN
NEUTRAL
TAN
YELLOW
WIRE COLOR CODES
SWITCH OPENS
IN REVERSE
SWITCH CLOSES
WHEN KEY IS
TURNED
PTO SWITCH IS
SHOWN IN OFF
POSITION
HEADLIGHT HARNESS
OFF NO CONNECTION
ON B I A AND X Y
START B I S
KEY SWITCH PN 88–9830
GREEN
ORANGE
BROWN PINK
BLACK
CLOSED WHEN
OPERATOR
IS IN THE SEAT

Table of Contents

Related product manuals