EasyManua.ls Logo

Toro 72051 - Wiring Diagram

Toro 72051
40 pages
Print Icon
To Next Page IconTo Next Page
To Next Page IconTo Next Page
To Previous Page IconTo Previous Page
To Previous Page IconTo Previous Page
Loading...
34
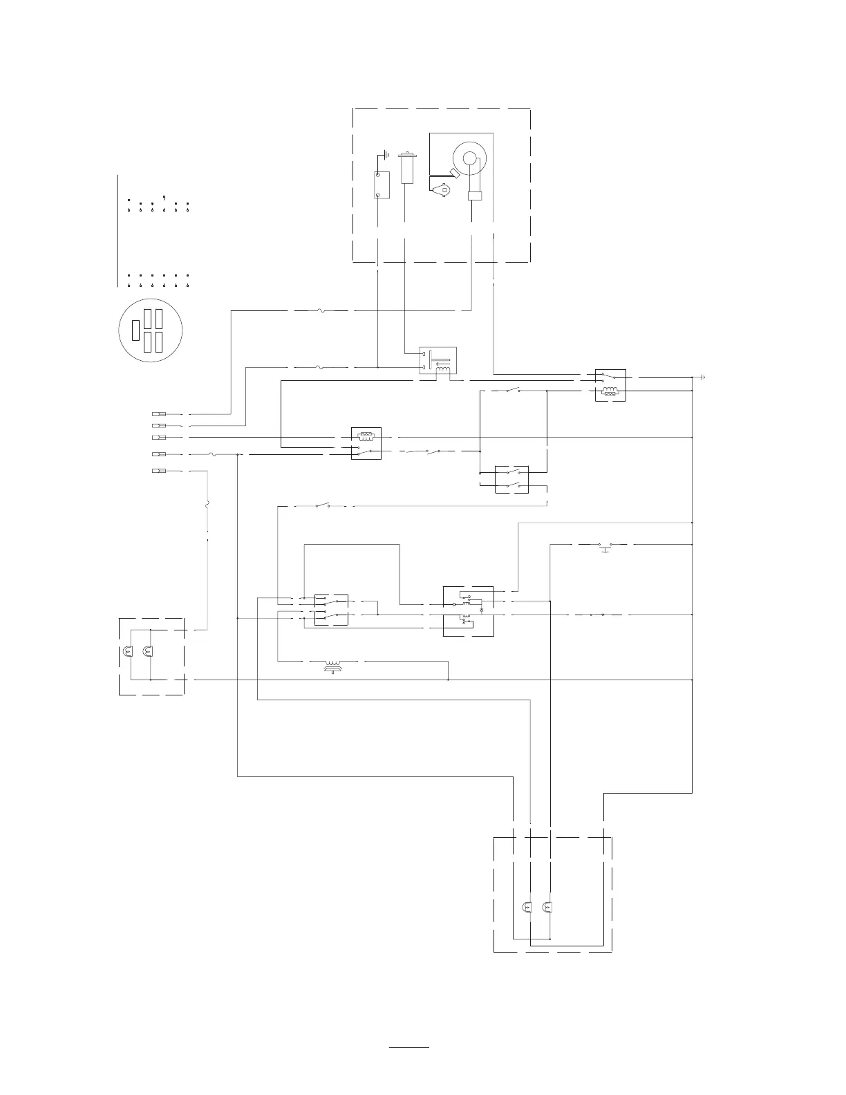
Wiring Diagram
BK BK
F
OVER RIDE
C
#194 LAMP
#194 LAMP
PTO
WARNING LIGHT HARNESS
A
PK PK
W W
T T
B
CLUTCH
NMIR
MODULE
1
3
2
4
6
5
2
3
5
4
1
K2
(INTERLOCK RELAY)
BK
W
TGN BK
BUPK
4
3
2
1
(PARK SWITCH)
SW9
OR
SW1
(SEAT SWITCH)
SEAT SWITCH IS CLOSED
SWITCH IS CLOSED
THE SEAT
(NEUT. SWITCH)
SW8
Y
OR
VIO
(REVERSE SWITCH)
SW5
SWITCH OPENS WHEN
HYDRO PEDAL IS MOVED
TO REVERSE
SWITCH CLOSES
WHEN KEY IS
TURNED
(KEY OVER RIDE)
SW6
T
GN
BK
BK
1
2
BK OR
BN ROR PK
SW4
OFF-----------NO CONNECTION
RUN/LIGHTS----------B I R L
RUN---------------B I R
START--------------B I R S
(IGNITION SWITCH)
HEADLIGHT HARNESS
5
B
1
S
4
L
3
I
PK
PTO SWITCH IS
SHOWN IN OFF
POSITION
PTO
CLUTCH
1
2
5
4
7
8
(PTO SWITCH)
SW3
10A
F4
10A
F3
OR BN
PK
BU BU
BK
BN BN
WPK GY
ORBK
OR
BRAKE SWITCH
CLOSES WHEN BRAKE
IS DEPRESSED
GY
3
4
SW2
(BRAKE SWITCH)
VIO
30A
F1
2
R
IGNITION SWITCH TERMINAL
LOCATIONS VEIWED FROM BACK.
25A
F2
ORANGE
GREY
BLACK
BROWN
BLUE
I
B
L
R
S
GREEN
WIRE COLOR CODES
TAN
RED
PINK
VIOLET
WHITE
YELLOW
VIO
VIO
PK
T
R
BU
BN
BK
GN
Y
W
OR
GY
VIO
VIO
R
R
GND
SOLINOID
B+
SPARK PLUG
-+
STARTER
START
IGNITION
MODULE
AC
AC
REG
MAG
VIO
W
R
OR
GN
1
5
BK
2
3
5
4
1
(KILL RELAY)
K1
W
GN
OR
3
1
Y
WHEN IN NEUTRAL
SWITCH IS OPEN
WHEN IN PARK
WHEN OPERATOR ISIN
GY

Related product manuals