EasyManua.ls Logo

Toro 73590 - Wiring Diagram

Toro 73590
60 pages
Print Icon
To Next Page IconTo Next Page
To Next Page IconTo Next Page
To Previous Page IconTo Previous Page
To Previous Page IconTo Previous Page
Loading...
Maintenance
48
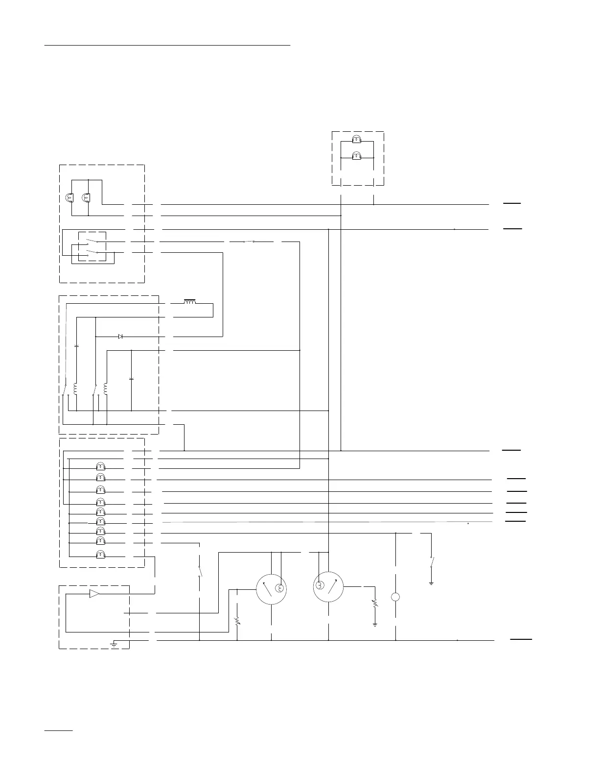
Wiring Diagram
FUEL
GAUGE
(PARK SWITCH)
SW6
PARK SWITCH CLOSES
WHEN PARKING BRAKE
LEVER IS ENGAGED
FUEL_SENDER
#194
LAMP
L
S
G
I
FUEL
PARK
BK
W
BK
BN
BU
BN
BU
H
BU
BK
I
LOW FUEL MODULE
B+
VOLTAGE
COMPARATOR
W
PK
OVERRIDE C
OIL
GLOW PLUGS
BATTERY
PTO
CRUISE
TEMP
GN
VIO
W
OR
GY
Y
GN
GY
VIO
W
OR
Y
B
F
K
J
D
G
TT
BK
5
3
47uF
C2
1
24
5
3
K6
1
24
5
3
K5
E
A
PK
WARNING LIGHT HARNESS
BK
PK
BK
PK
GN
GND
TEMP
GAUGE
#194
LAMP
L
S
G
I
TEMP SENDER
PK
T
BK
-+
HOUR
METER
BK
GN
OIL PRESS
GND
BK
VIO
BN
Cruise Module
4
6
2
1
47uF
C1
D2
1N4004
2
3
5
6
(MOMENTARY)
SW8
CRUISE SWITCH OPERATION
OFF NO CONNECTION
ON 3 AND 2 CONNECTED
MOMENTARY 3 AND 2 CONNECTED 5 AND 6 CONNECTED
BN
Y
E
D
GY
W
CRUISE MAGNET
VIO
SW7
(CRUISE DISENGAGE SWITCH)
SWITCH OPENS WHEN
BRAKE IS DEPRESSED
BN
YY
OR
BK
PK
B
A
C
DIESEL
PK
OR
BK
CRUISE SWITCH
TAIL LIGHTS
REAR HARNESS
HEADLIGHT HARNESS
ORBK
BK OR
OR
PK
BK
W
GY
OR
Y
T

Related product manuals