EasyManua.ls Logo

Toro TIMECUTTER 75745TA - Electrical Schematic

Toro TIMECUTTER 75745TA
215 pages
To Previous Page IconTo Previous Page
To Previous Page IconTo Previous Page
Loading...
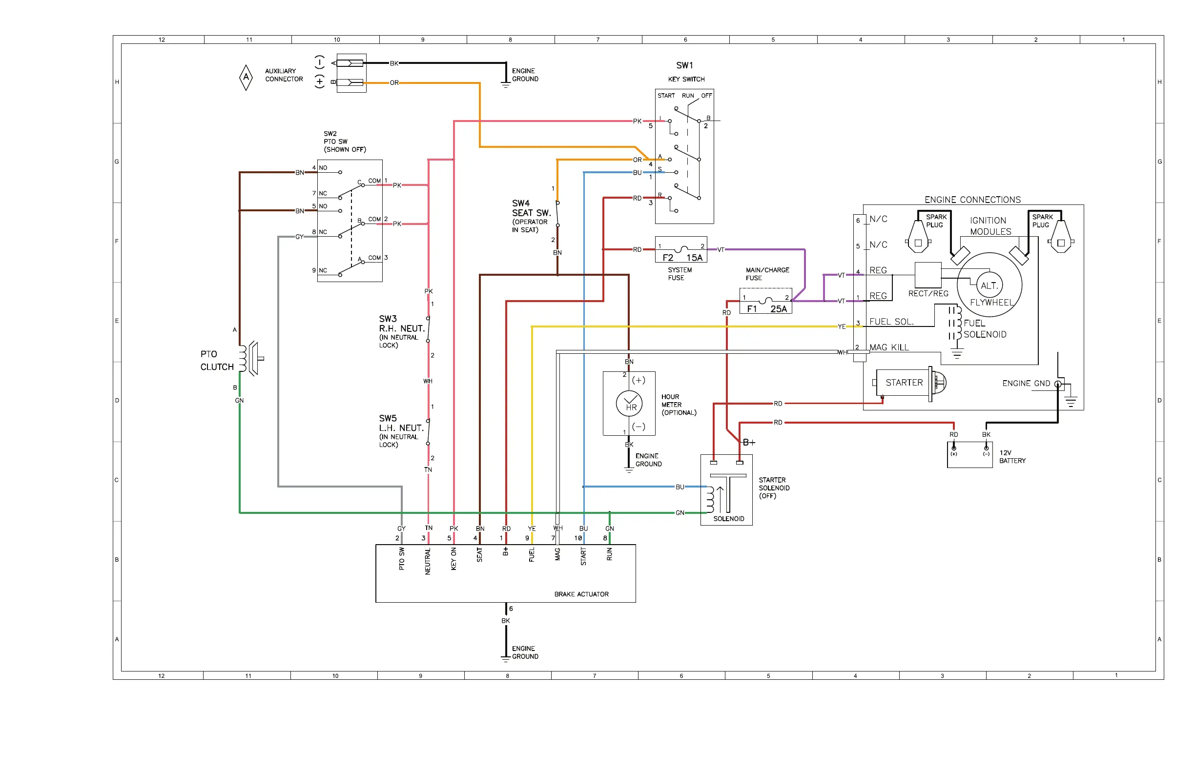
,DrawingRevA,Sheet1
3433-938RevA
PageA–3
ElectricalSchematic
g316875

Related product manuals