EasyManua.ls Logo

Toro TIMECUTTER 75755TA - Electrical Schematic

Toro TIMECUTTER 75755TA
215 pages
To Previous Page IconTo Previous Page
To Previous Page IconTo Previous Page
Loading...
,DrawingRevA,Sheet1
3433-938RevA
PageA–3
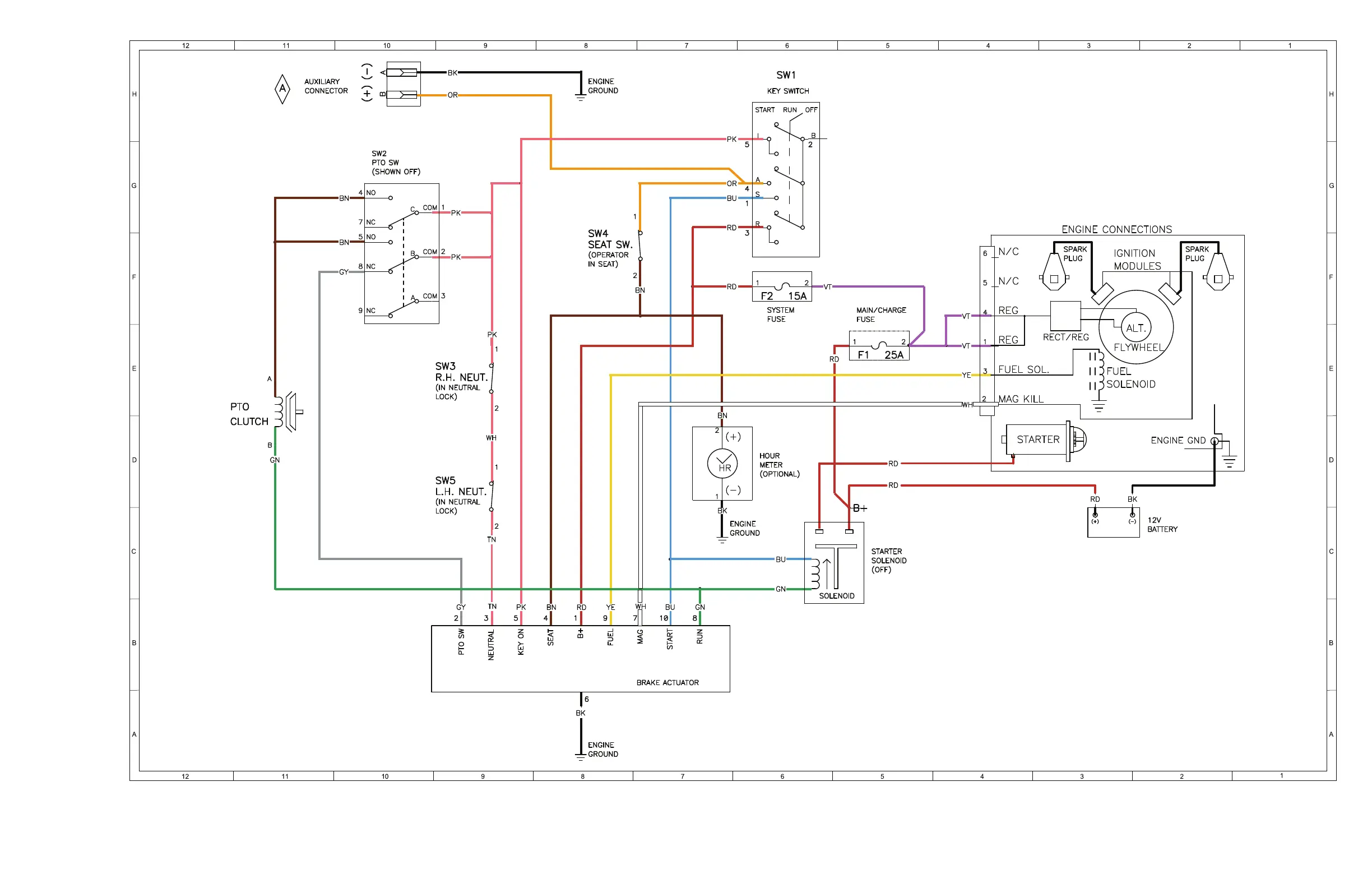
ElectricalSchematic
g316875

Related product manuals