EasyManua.ls Logo

Toshiba RAS-16NAV-E - Outdoor Unit Control Block Diagram

Toshiba RAS-16NAV-E
96 pages
Print Icon
To Next Page IconTo Next Page
To Next Page IconTo Next Page
To Previous Page IconTo Previous Page
To Previous Page IconTo Previous Page
Loading...
26
FILE NO. SVM-05027
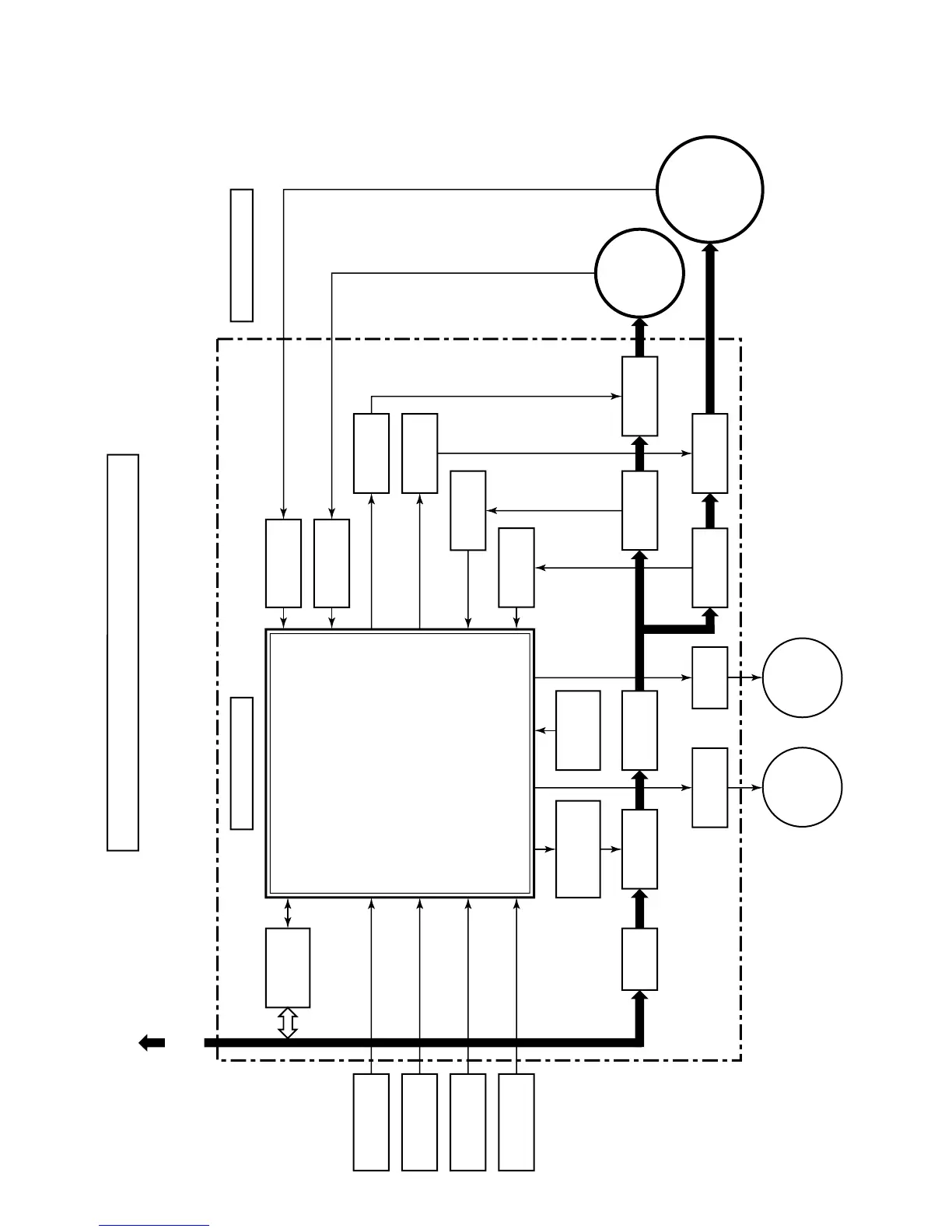
7-2. Outdoor Unit (Inverter Assembly)
220 240 V
50/60 Hz
MICRO-COMPUTER BLOCK DIAGRAM
Over current
sensor
Driver circuit
of P.M.V.
Over current
sensor
Heat exchanger
temp.sensor
Suction temp.
sensor
Outdoor air
temp. sensor
Discharge
temp. sensor
Inddor unit
send/receive
circuit
Relay
circuit
Noise
Filter
Converter
(AC DC)
Clock
frequency
16MHz
High Power
factor Correction
circuit
Input current
sensor
Rotor position
detect circuit
Rotor position
detect circuit
PWM synthesis function
Input current release control
IGBT over-current detect control
Outdoor fan control
High power factor correction control
Inverter output frequency control
A/D converter function
P.M.V. control
Discharge temp. control
4-way valve control
Signal communication to indoor unit
P.M.V : Pulse Modulating Valve
M.C.U : Micro Control Unit
M.C.U
For INDOOR UNIT
4-way
valve
P.M.V.
Inverter
(DC AC)
Over current
detect circuit
Gate drive
circuit
Gate drive
circuit
Over current
sensor
Inverter
(DC AC)
Outdoor
Fan motor
Compressor
MCC813 (P.C.B)
OUTDOOR UNIT

Table of Contents

Related product manuals