EasyManua.ls Logo

Toshiba RAS-16NAV-E - Judgement of Trouble by Every Symptom

Toshiba RAS-16NAV-E
96 pages
Print Icon
To Next Page IconTo Next Page
To Next Page IconTo Next Page
To Previous Page IconTo Previous Page
To Previous Page IconTo Previous Page
Loading...
63
Operation
Measure
Item by symptoms
Check item
Conceivable principle
cause
Parts
(R04, C01,
DB01, C50, IC08
IC11 and T01)
are defective.
Be sure to disconnect the motor connector CN10 after shut off the power supply, or it will be a cause of
damage of the motor.
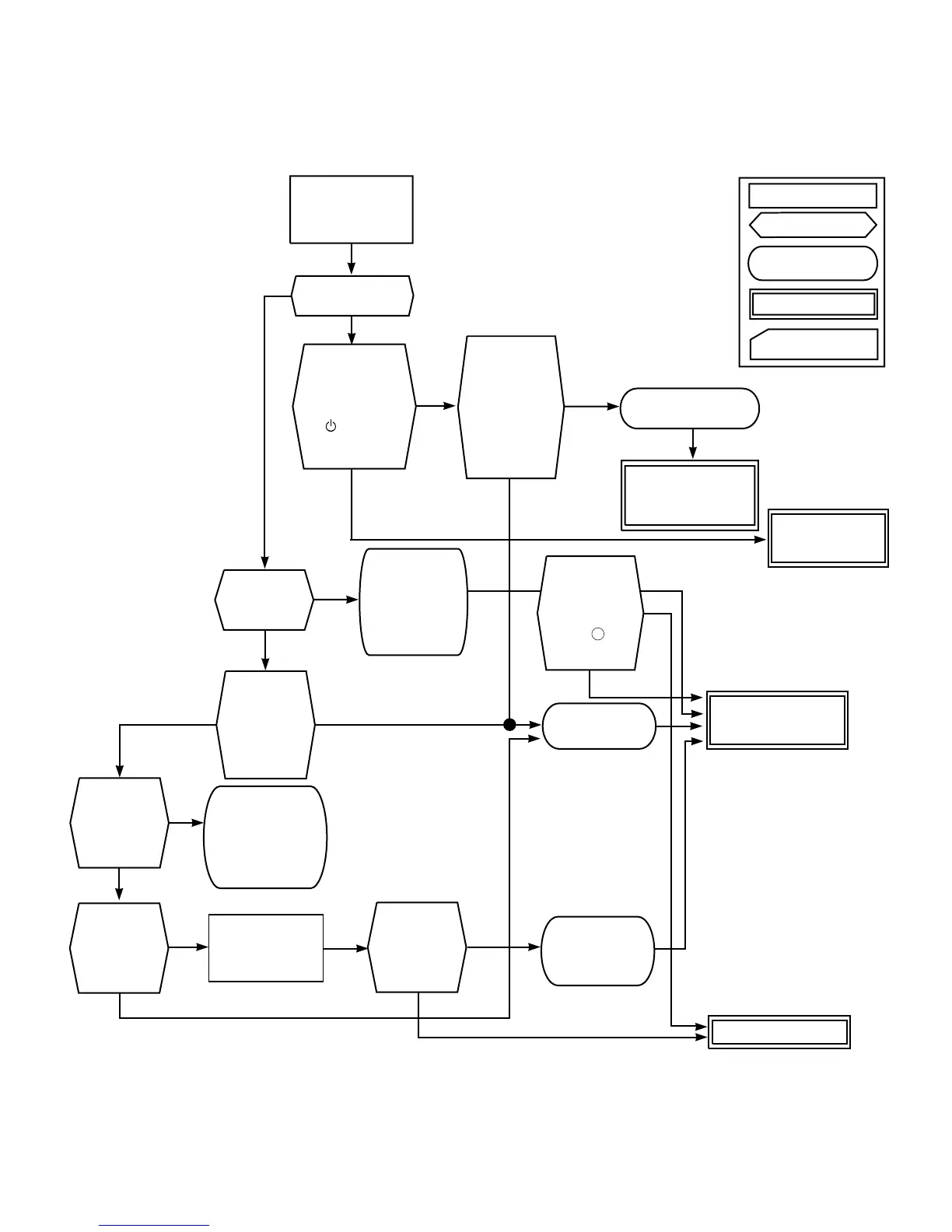
(1) Power is not turned on (Does not operate entirely)
3
FILE NO. SVM-05027
For 13NKV
10-5. Judgement of Trouble by Every Symptom
10-5-1. Indoor unit (Including remote controller)
Turn off power
supply once, and 5
second later, turn it
on again.
Is OPERATION
lamp blinking?
NO
YES
NO
NO
YES
YES
Is it possible to
turn on power
supply by
pressing
[ ] button
on remote
control?
Does
transmission
mark on
remote control
flash normally,
and is its signal
transmitted
properly?
Remote control is
defective.
Refer to (5)
Remote Control.
"
Is fuse (F01)
of indoor control
board blown?
Is voltage
(DC 12V or 5V)
indicated on
rear of indoor
control board
normal?
Microcomputer
is defective.
Replace main
P.C. board.
Refer to
<Primary check>
or this problem
is one step short
of power P.C.
Is the
voltage
14~31.4V DC
at C50?
YES
YES
NO
NO
NO
NO
YES
Does
fan motor
connector
between 1
and
short-circuit?
Unit operates
normally.
board block.
Are DC 5V,
DC 12V
supplied
to main
P.C. board?
Turn off breaker
once and turn it
on again after
removing motor.
Regulator IC
(IC08, IC11)
are defective
Replace motor
.
NO
NO
YES
YES YES
Are DC 5V,
or DC 12V
supplied
to main
P.C. board?
"Troubleshooting for

Table of Contents

Related product manuals