EasyManua.ls Logo

Toshiba RAS-16NAV-E - Page 67

Toshiba RAS-16NAV-E
96 pages
Print Icon
To Next Page IconTo Next Page
To Next Page IconTo Next Page
To Previous Page IconTo Previous Page
To Previous Page IconTo Previous Page
Loading...
66
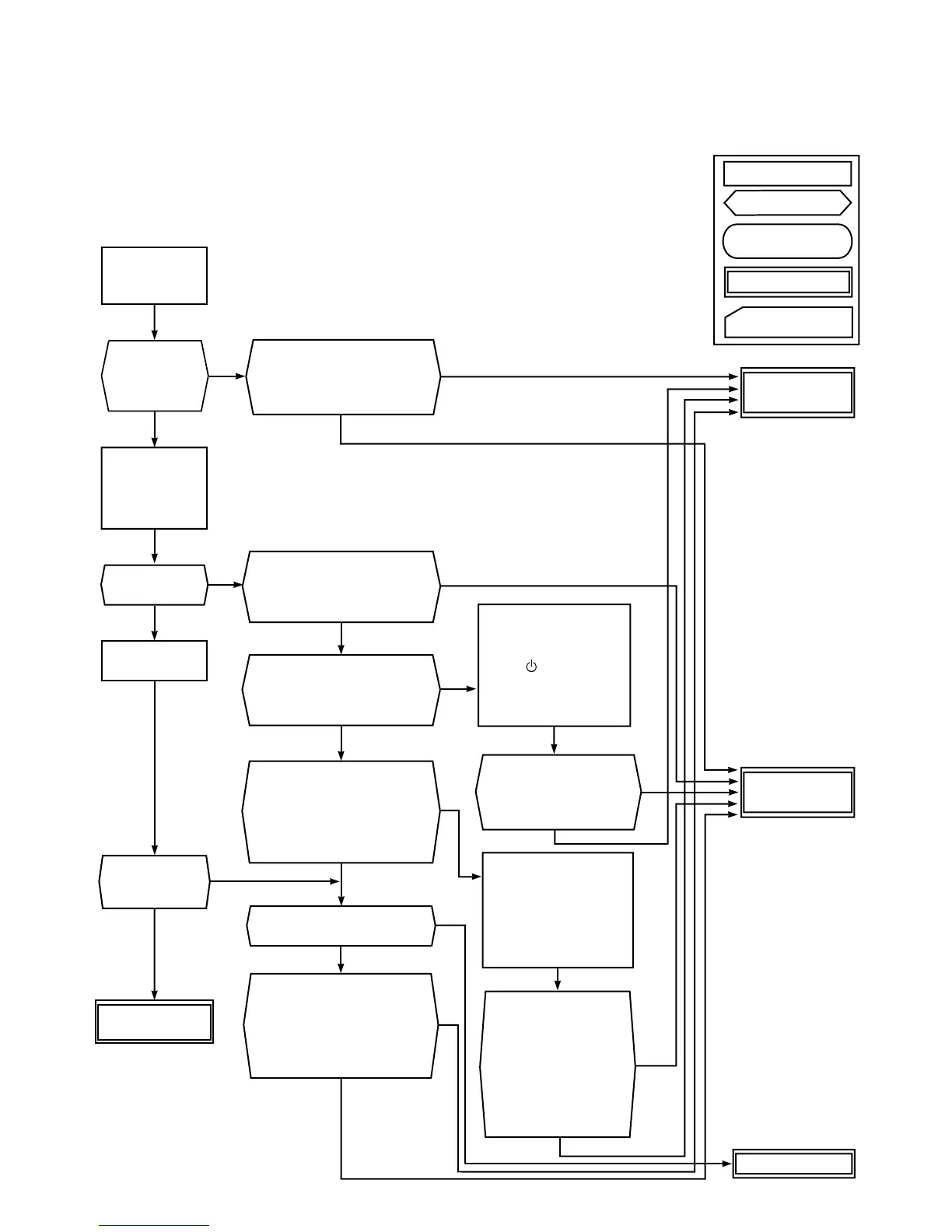
1 Is it possible to detect the power supply voltage (200 240V) between 1 and 2 on the terminal block?
2 Does the indoor fan motor operate in cooling operation?
(In heating operation, the indoor fan motor does not operate for
approximately 5 minutes after it is turned on, to prevent a cold air
from blowing in.)
Operation
Measure
Item by symptoms
Check item
Conceivable principle
cause
Turn off power
supply once, and
turn it on again.
Does
compressor
continue to
operate?
Is it possible to detect
DC 1V or more between
5
e
and 3dof motor
connector (CN10).
Start to operate
indoor unit in
cooling operation
at airflow
level LOW.
Does indoor
fan operate?
Is it possible to detect DC
310 340V between
1
e
and 3d of motor
connector (CN10).
Change airflow
level to High.
(Motor connection condition)
Is it possible to detect DC 15V
between 4
e
and 3d of
motor connector (CN10).
Turn off indoor unit
and remove connector
from motor. Then press
[ ] button
on remote control to
stop blinking lamp on
indoor unit.
Replace indoor
fan motor.
Replace main
P.C. board.
Is it possible to detect
DC 15V between 4
e
and 3d of motor
connector (CN10).
Turn off indoor unit
and remove connector
from motor.
Then start to operate
indoor unit with
remote control.
Start to operate the
indoor unit. At this time, is it
possible to detect DC 1V or
more between 5e and 3d
of motor connector (CN10)?
Is it possible to
change airflow
level to High?
Is it possible to rotate cross-
flow fan by hand properly?
Turn off indoor unit and rotate
cross-flow fan by hand when the
unit is on standby. At this time,
is it possible to detect DC 1V or
more between 5e and 3
d
of motor connector (CN10).
Fan motor
operates normally.
Start to operate the indoor
unit in except heating
operation. At this time, is it
possible to detect DC 1V
or more between 5e and
3d of motor connector
(CN10)? (Check this
condition within 15 seconds
after starting unit.)
Replace bearing.
NO
NO
YES
NO
NO
YES
YES
YES
NO
NO
NO
YES
NO
YES
YES
YES
NO
NO
NO
<Preliminary check>
For 16NKV
FILE NO. SVM-05027

Table of Contents

Related product manuals