EasyManua.ls Logo

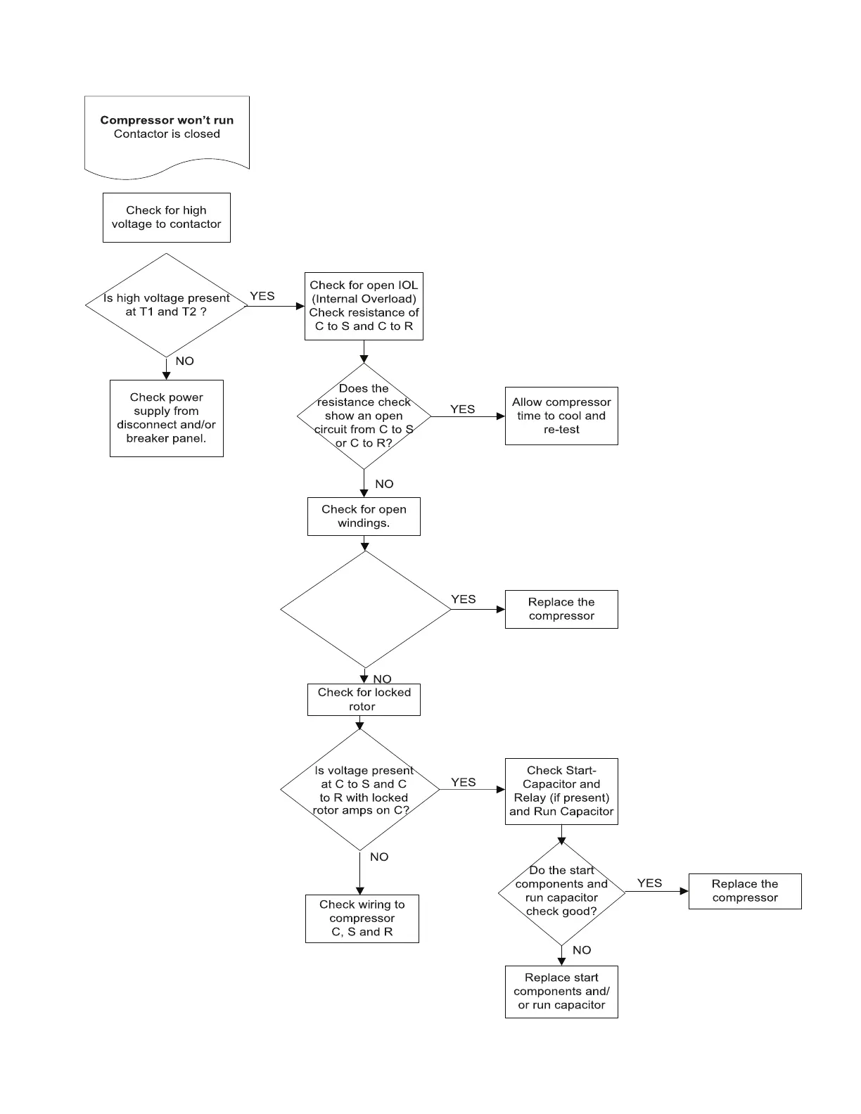
Trane 4TWR4 - Section 17. Troubleshooting; Compressor Running Issues Diagnosis

Trane 4TWR4
30 pages
Print Icon
To Next Page IconTo Next Page
To Next Page IconTo Next Page
To Previous Page IconTo Previous Page
To Previous Page IconTo Previous Page
Loading...
18-BC95D1-5E-EN 21
Does a resistance
check show an
open circuit between
R and S?

Other manuals for Trane 4TWR4

Related product manuals