EasyManua.ls Logo

Trane RTAC 250 Series - Page 57

Trane RTAC 250 Series
138 pages
Print Icon
To Next Page IconTo Next Page
To Next Page IconTo Next Page
To Previous Page IconTo Previous Page
To Previous Page IconTo Previous Page
Loading...
RTAC-SVX002A-EN 57
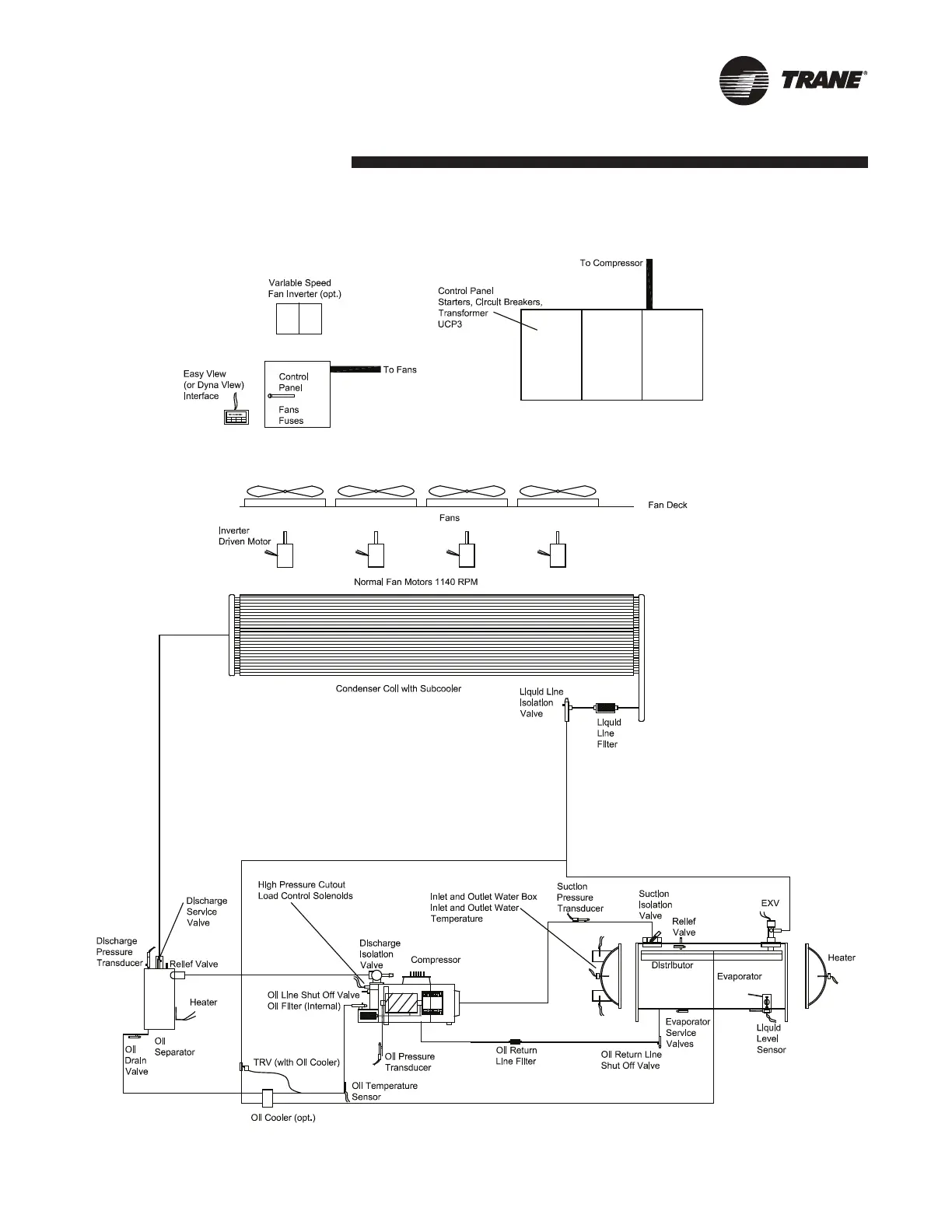
Operating Principles
Fig. V-02 – System Schematic

Related product manuals