EasyManua.ls Logo

Trane RTHB - Page 11

Trane RTHB
48 pages
Print Icon
To Next Page IconTo Next Page
To Next Page IconTo Next Page
To Previous Page IconTo Previous Page
To Previous Page IconTo Previous Page
Loading...
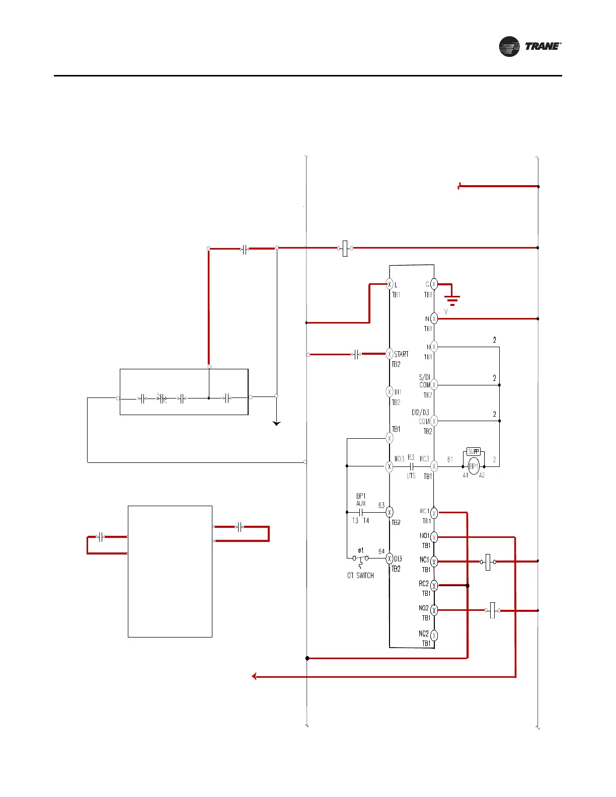
Figure 8. Control power wiring (new wiring bold/highlighted in red) — RTHA (MX starter)
4O3HUNT4RIP
FAN
to shunt
trip coil
1K400
1K400
1K400
.
(
4"
,
$+
"ENSHAW
333
4"
5#
4"
4"
4"
4"
4"
4"
+
4"
4"
4"
4"
5
"0!58
"ENSHAW3TARTER
+
4"
4OSTARTAND
HOURMETERS
RTHA Units with Wye-Delta Starters
RLC-SVN005B-EN 11

Related product manuals