EasyManua.ls Logo

Trane RTHB - Page 17

Trane RTHB
48 pages
Print Icon
To Next Page IconTo Next Page
To Next Page IconTo Next Page
To Previous Page IconTo Previous Page
To Previous Page IconTo Previous Page
Loading...
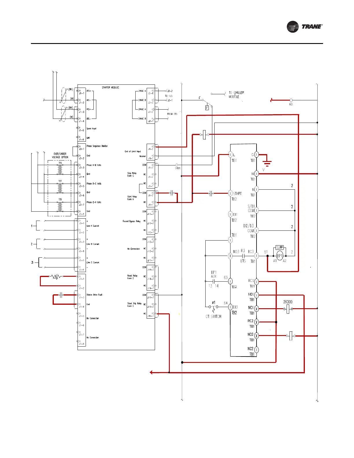
Figure 15. Control power wiring (new wiring bold/highlighted in red) — RTHB (MX Starter)
To Shunt Trip
FAN
to shunt
trip coil
2K400
2K400
2K400
8&3
(N)
(H)
2K300
TB1
L
DK2
1
2
3
HPC
Benshaw
SSS
120/240 VAC (input)
TB
TB
2K300
2TR1
RTHB Units with A515 (or Wye-Delta) Starters
RLC-SVN005B-EN 17

Related product manuals