EasyManua.ls Logo

Trojan TrojanUVMax Pro10 - LOW UV ALARMS TROUBLESHOOTING; System Flush and Sensor Diagnostics; Sleeve Cleaning and UVT Verification

Trojan TrojanUVMax Pro10
24 pages
Print Icon
To Next Page IconTo Next Page
To Next Page IconTo Next Page
To Previous Page IconTo Previous Page
To Previous Page IconTo Previous Page
Loading...
INSTALLATION OVERVIEWWARRANTY MAINTENANCE
OPERATION
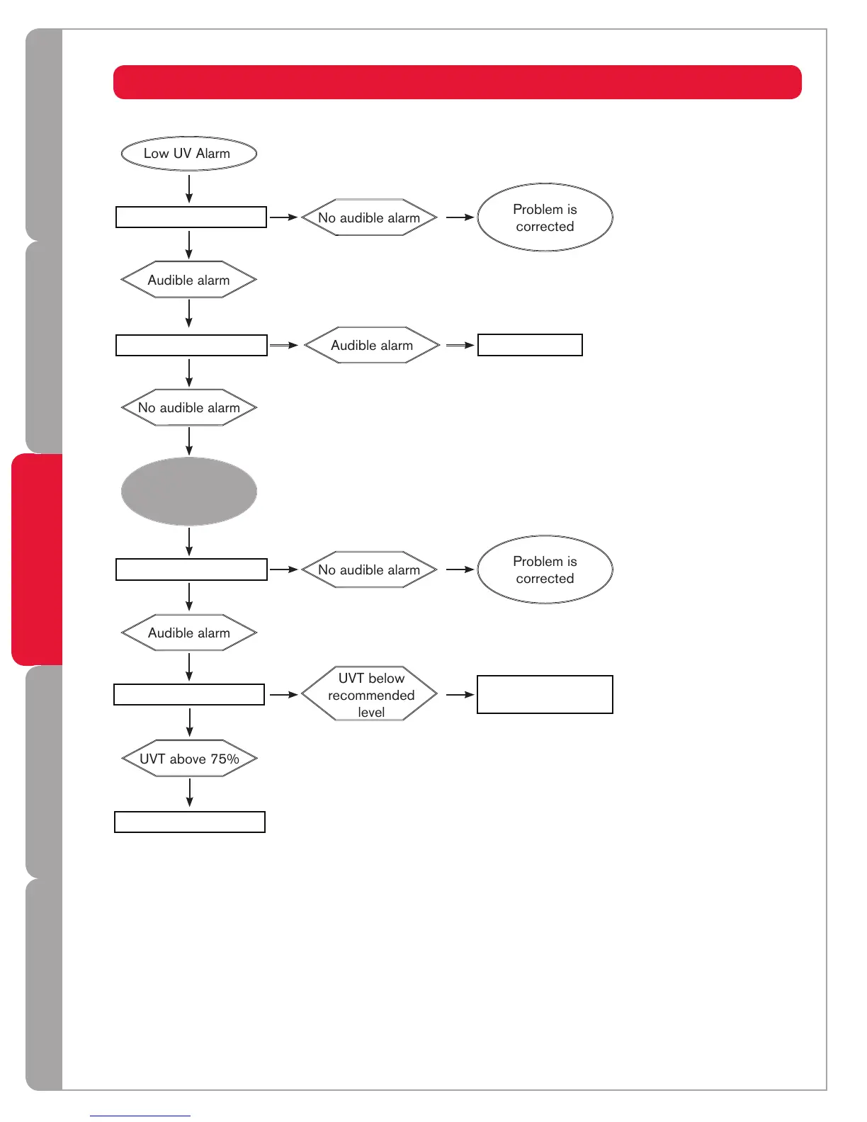
Insomecases,short-termflowsoflowultraviolettransmittance(UVT)watercanbecreatedfollowing
andduringtheregenerationcycleofawatersoftener,resultinginasensoralarm.FlushingtheUVsystem
alleviatesthisconditionuntilthesoftenergoesthroughanotherregenerationcycle.Inthelongerterm,the
softener'ssettingsmustbemodified.ToflushtheUVsystem,firstturnthesolenoidvalvebypassswitch(if
equipped)counter-clockwisetooverridetheshut-off,thenopenatapdownstreamandletwaterrunfor
two(2)minutes.Disinfectthewaterlinesfollowingtheproceduresoutlinedunder"Disinfecting The Water
Lines"intheInstallationsection.
ProandPlusSeriesareequippedwithaunique,patentedsensorthatiscapableofself-diagnosis.Simply
pressthebuttonlocatedatthetopofthesensorandholduntiltheaudiblealarmstops(usuallyabout5
seconds).Iftheaudiblealarmisstillpresentafter30seconds,releasethebuttonandreplacethesensor.
RefertoSleeve Cleaning And Lamp ReplacementsectionoftheOwner'sManual.
ContactTrojanoryourwatertreatmentdealerforatestoftheUVTofthewater.
1�
2�
3�
4�
LOW UV ALARMS (Pro & Plus Series Only)
Sensortest
2
Low UV Alarm
Cleansleeve&sensor
3
Audible alarm
Audible alarm
Problem is
corrected
No audible alarm
No audible alarm
CheckUVT
4
ContactTrojan
UVT above 75%
UVT below
recommended
level
Replacesensor
IncreaseUVTusing
pretreatment
Sensoris
operating
normally
Flushsystem
1
Audible alarm
Problem is
corrected
No audible alarm
16