EasyManua.ls Logo

Turtle Beach Ear Force XP500 - Presets Architecture

Turtle Beach Ear Force XP500
28 pages
Print Icon
To Next Page IconTo Next Page
To Next Page IconTo Next Page
To Previous Page IconTo Previous Page
To Previous Page IconTo Previous Page
Loading...
www.TurtleBeach.com
Page 6
The difference between PS3 and XBOX modes is in the settings of chat and mic presets and
chat signal routing.
In PS3 mode, the mic signal is connected to the Bluetooth signal while in XBOX mode it is
connected to the Xbox live jack. Therefore, if the XP500 is in PS3 mode and connected to
an Xbox, the chat signal will not work, and vice versa for XBOX mode connected to a PS3.
In addition to this hardware difference, the chat and mic presets have different filtering and
noise gate thresholds for PS3 and XBOX modes. For this reason, the names of chat and
game presets are preceded by [XBOX] or [PS3] to identify the platform they should be used
with. The game presets will operate in either XBOX or PS3 mode, so they do not use
[XBOX] and [PS3] in the game preset names as do the chat and mic presets.
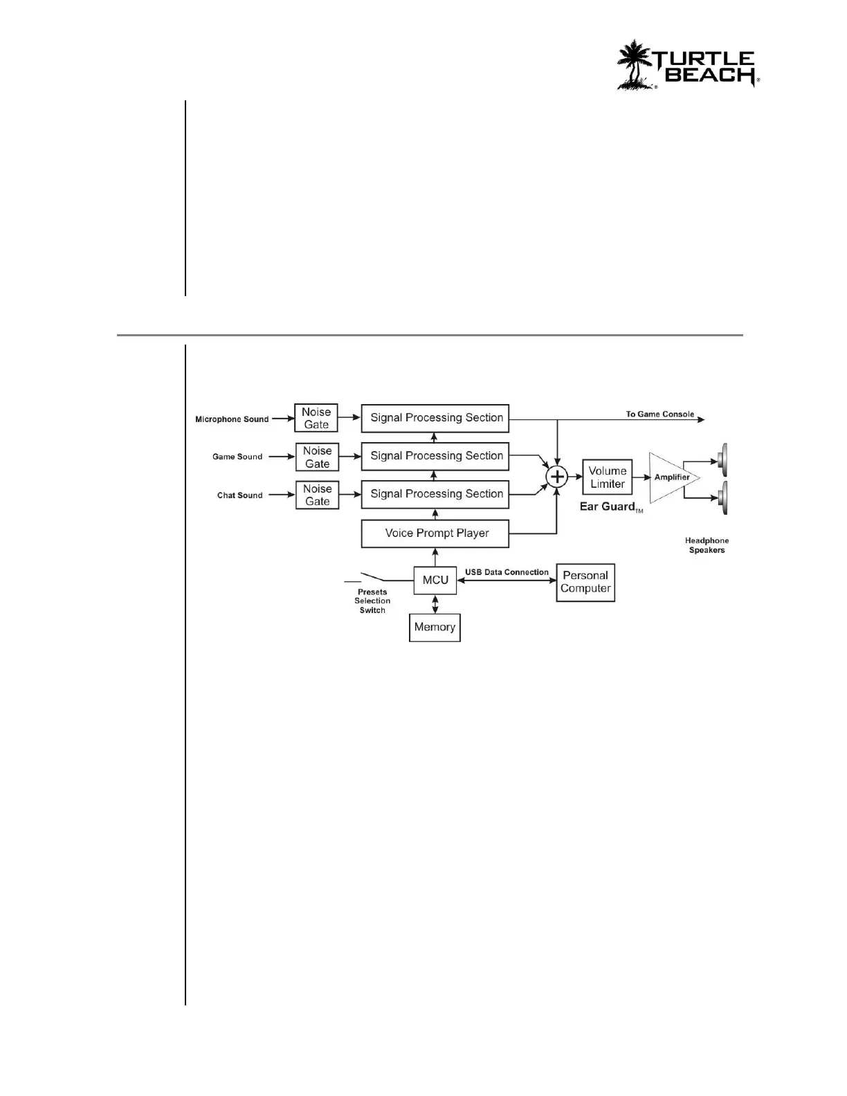
Presets Architecture
There are four categories of presets (main, game, chat and mic) each corresponding to the
signal paths in the headset. The illustration below shows the DSP signal flow and other
system processing.
Noise Gates
A noise gate on each input of the three channels (mic, game and chat) allows background
noise to be removed from that channel. For example, on the mic channel, the noise gate
threshold may be set to just above the room noise, so the microphone channel will only pass
sound that is above the room noise (such as the sound of your voice speaking into the mic).
On the chat channel, the noise gate may be set to just above the noise level of the Xbox
controller, keeping the chat channel quiet unless voices are detected from online players.
Signal Processing Sections
The noise gates in each channel are followed by a signal processing section with audio
modifiers that are specific to the channel. The parameters within these signal processing
sections comprise a “preset”. These parameters can be edited using the XP500 Advanced
Sound Editor software as described in this user guide. The game, chat and mic tabs sections
of this manual describe these signal processing sections in more detail.
Voice Prompt Player
A voice prompt is triggered when certain events occur, such as pressing buttons, low battery
conditions, power on, power off, and so on. The voice prompt player output is mixed with
the channel outputs to create the master signal heard on the headset. The voice prompts may
be changed by downloading a new voice prompt file from the Turtle Beach web site. Thus,

Table of Contents

Related product manuals