EasyManua.ls Logo

u-blox NEO-8Q Series - Page 16

u-blox NEO-8Q Series
31 pages
Print Icon
To Next Page IconTo Next Page
To Next Page IconTo Next Page
To Previous Page IconTo Previous Page
To Previous Page IconTo Previous Page
Loading...
NEO-8Q / NEO-M8 - Hardware Integration Manual
UBX-15029985 - R04 Production Information Design
Page 16 of 31
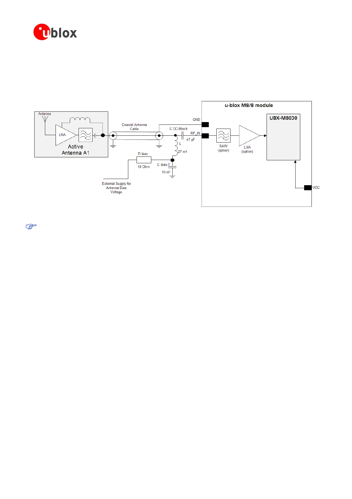
If the VCC_RF voltage does not match the supply voltage of the active antenna, use a filtered external supply, as
shown in Figure 10. For the exact pin orientation, see the corresponding product data sheet in Related
documents.
Active antenna design powered from external supply
Figure 10: Active antenna design, direct external supply
The circuit shown in Figure 10 works with all u-blox M8 modules, and also with modules without VCC_RF
output.

Related product manuals