EasyManua.ls Logo

Vaillant eco TEC plus 415 - Electrical Board Layout

Vaillant eco TEC plus 415
172 pages
Print Icon
To Next Page IconTo Next Page
To Next Page IconTo Next Page
To Previous Page IconTo Previous Page
To Previous Page IconTo Previous Page
Loading...
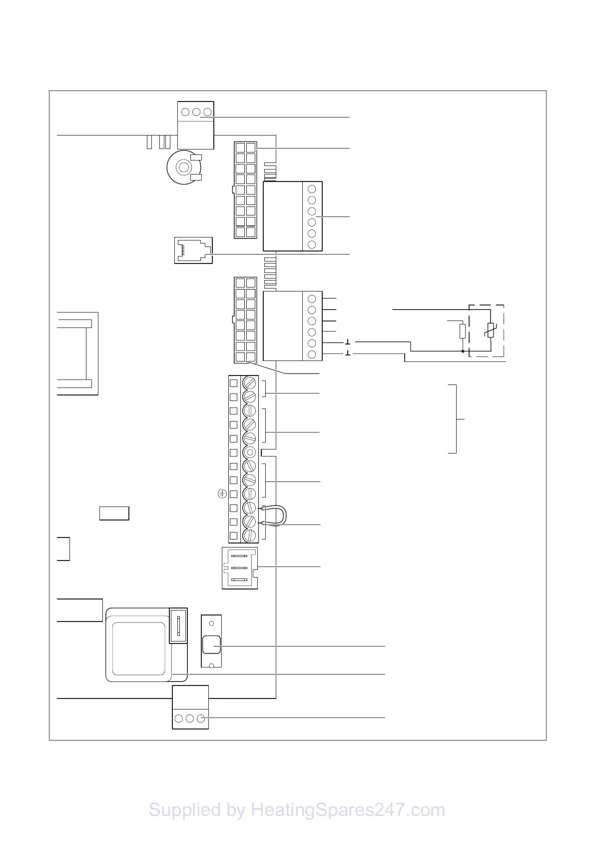
Installation and Servicing ecoTEC plus 23
Fig. 4.9 Connection wiring
X20 X2
- +
BUS 24V 230V
7
8 9 L N 3 4 5
X40 X41
X31
Caution:
Do not connect
supply voltage!
Risk of damage
to electronics!
Room thermostat 24V:
Connection 7, 8 and 9
No bi-directional
interface (analogue only)
Mains supply: 230V / 50Hz
Room thermostat 230V / 50Hz
(remove bridge on connection)
Heating pump
2A fuse, slow
Igniter
Connection: 230V
Supply for accessory module
eBUS accessory connection
Burner cable harness
Accessory module connection
Diagnosis via eBUS
vrnet DIALOG
outer probe
ext. flow or return probe
Hydraulic cable harness
Connection for external
eBUS controller
ext. flow or return probe
X12
4.4.3 Electrical board layout
Boiler installation sequence 4
Supplied by HeatingSpares247.com

Table of Contents

Related product manuals