EasyManua.ls Logo

Vaillant ecoTEC plus 630 - Electric Board Layout

Vaillant ecoTEC plus 630
184 pages
Print Icon
To Next Page IconTo Next Page
To Next Page IconTo Next Page
To Previous Page IconTo Previous Page
To Previous Page IconTo Previous Page
Loading...
Supplied By www.heating spares.co Tel. 0161 620 6677
26 Instructions for installation and servicing ecoTEC
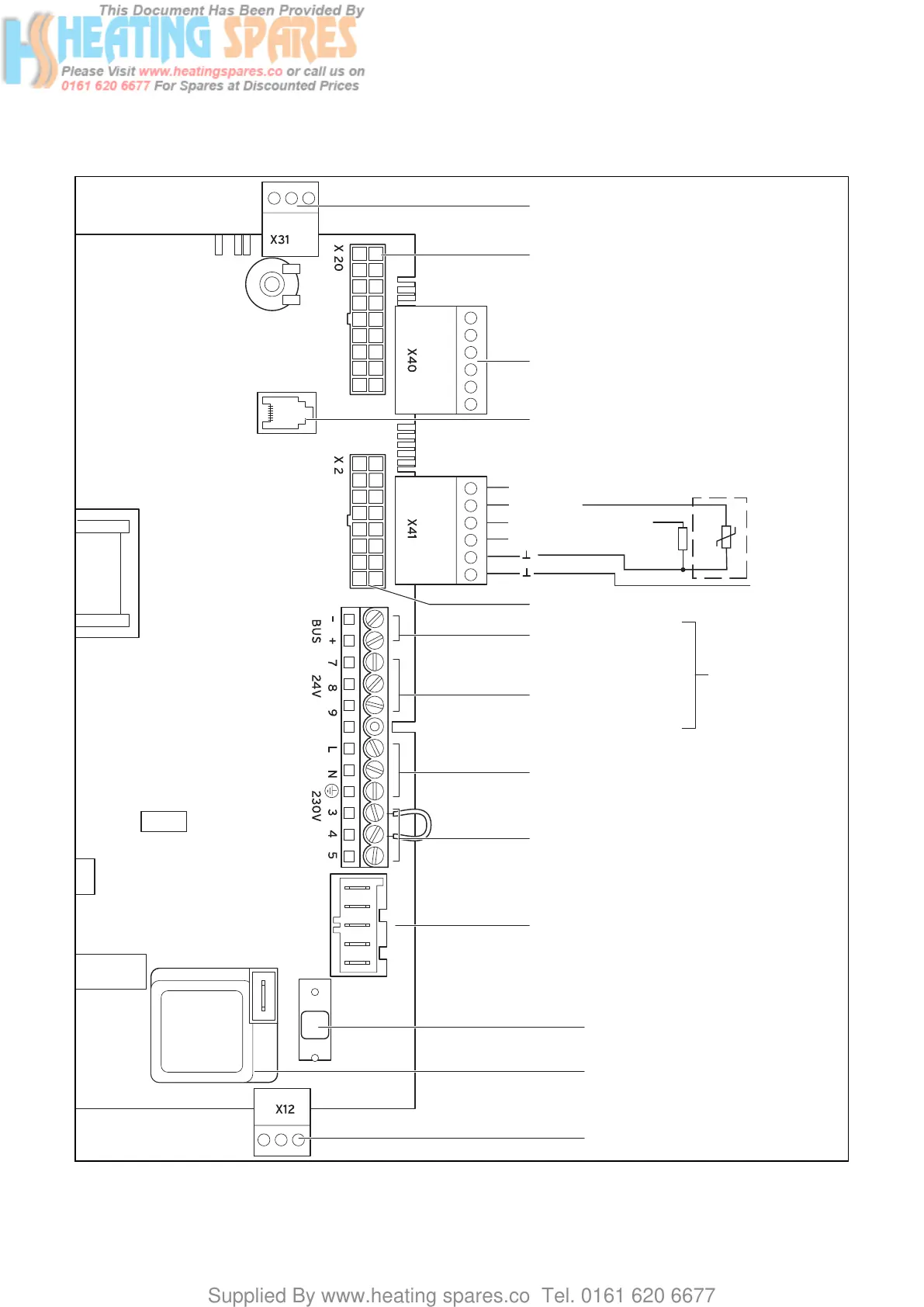
4.14.3 Electric board layout
Burner cable harness
Hydraulic cable harness
Connection for external
eBUS controller
Room thermostat 24 V:
Connection 7, 8 and 9
No bi-directional
interface (analogue only)
Room thermostat 230 V/50 Hz
(remove bridge on connection)
Heating pump
With ecoTEC pro: 1-step pump (plug with 3-pin)
With ecoTEC plus: 2-step pump (plug with 5-pin)
Mains supply: 230 V/50 Hz
2A fuse, slow
Igniter
Caution:
Do not connect
supply voltage!
Risk of damage
to electronics!
Diagnosis via eBUS,
vrnetDIALOG
Accessory module connection
outer probe
ext. flow or return probe
Connection: 230 V
Supply for accessory module
eBUS accessory connection
Fig. 4.15 Connection wiring ecoTEC
4 Boiler installation sequence

Table of Contents

Other manuals for Vaillant ecoTEC plus 630

Related product manuals