EasyManua.ls Logo

vanEE 90H - Wiring Diagram; Logic Diagram; Main Wiring Diagram

vanEE 90H
16 pages
Print Icon
To Next Page IconTo Next Page
To Next Page IconTo Next Page
To Previous Page IconTo Previous Page
To Previous Page IconTo Previous Page
Loading...
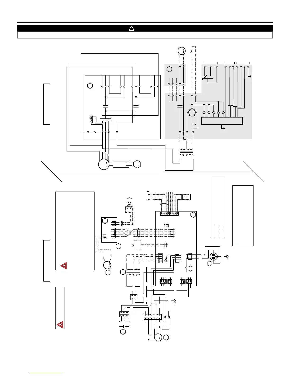
6. WIRING DIAGRAM
WARNING
Risk of electrical shocks. Before performing any maintenance or servicing, always disconnect the unit from its power source.
!
Field wiring
remote control
(see notes 3 & 4)
120 V, 60 Hz
W1
J5
J7
J6
J4
ELECTRONIC
ASSEMBLY
1
2
3
1
2
1
2
1
2
3
1234
12
123 45
12345
J8
J9
J11
J10
12
J12
J13
J14
10
9
8
7
6
5
4
3
2
1
B
24 V
class 2
9.5 V
class 2
120V, 60Hz
Neutral
120 V, 60Hz
Line
CPU
K2
K4
K5
J10-2
Line voltage factory wiring
Class 2 low voltage factory wiring
Class 2 low voltage field wiring
See note 1
120 V
Door interlock switch
(magnetically actuated
1234512
12
J3
J2
J1
Damper motor
BK
Override
switch
Furnace blower interlock
J14-1 : NO
J14-2 : COM
J14-3 : nc
(optional; see notes 3, 5)
DAMPER
ELECTRONIC ASSEMBLY
Defrost
temperature sensor
WIRING DIAGRAM
LOGIC DIAGRAM
J5-1
J5-3
J7-2
J7-1
J4-1
J4-3
J6-2
J6-1
K1
K3
K2
24 V
class 2
9.5 V
class 2
120 V
neutral
J9-1
J9-2
J9-3
J4-2
J9-4
J8-1
J8-2
J8-4
J8-5
K4
J12-2
J12-1
A1
Damper motor
J3-2
J3-1
J2-2
J2-1
F1
J12-5
J12-4
J12-3
J2-3
J2-4
J2-5
Door interlock switch
J11-2
J11-1
K1
K3
K5
J14-3
J14-1
J14-2
Furnace
blower
interlock
(optional; see
notes 3, 5)
J14-4
J14-5
J14-6
J14-7
J14-8
J14-9
J14-10
Override
switch
(optional; see
notes 3, 4)
Field wiring
remote
control (see
notes 3, 4)
ICP
BK
YRG
W W
nc
Motor
capacitor
Motor
capacitor
Fan
motor
GN
GN
BN
BN
Y
Y
BK
W
A2
A2
M3
T1
S1
R1
A1
F1
M1
C1
(optional; see
notes 3 & 4)
VE0156A
COLOR CODE
BK BLACK
BL BLUE
BN BROWN
GY GRAY
GN GREEN
Critical characteristic.
reed switch)
JU1
123
321
JU1
NOTES
1. For continued fire protection. Use specified
UL listed/CSA Certified line fuse.
2. If any of the original wire, as supplied, must
be replaced, use the same equivalent wire.
3. Field wiring must comply with applicable
codes, ordinances and regulations.
4. Remote controls (class 2 circuit) available,
see instruction manual.
5. Furnace fan circuit must be class 2 circuit only.
COM
HI
GND
LO
MED
J5-2
J10-1
nc
nc
nc
nc
nc
nc
nc
nc
nc
NEUTRAL
2
21
1
BK
BK
W
W
C1
2
21
1
3
3
BK
BK
nc
2
21
1
3
3
4
4
5
5
6
6
ncnc
BN
BN
GN
GND
HI
COM
LO
MED
O
O ORANGE
R RED
W WHITE
Y YELLOW
nc no connection
GY
R
BL
nc
BK
BK
O
GY
R
BN
BN
nc
nc
nc
nc
nc
nc
nc
- 13 -

Related product manuals