EasyManua.ls Logo

Viking DFSB483D - Page 40

Viking DFSB483D
51 pages
Print Icon
To Next Page IconTo Next Page
To Next Page IconTo Next Page
To Previous Page IconTo Previous Page
To Previous Page IconTo Previous Page
Loading...
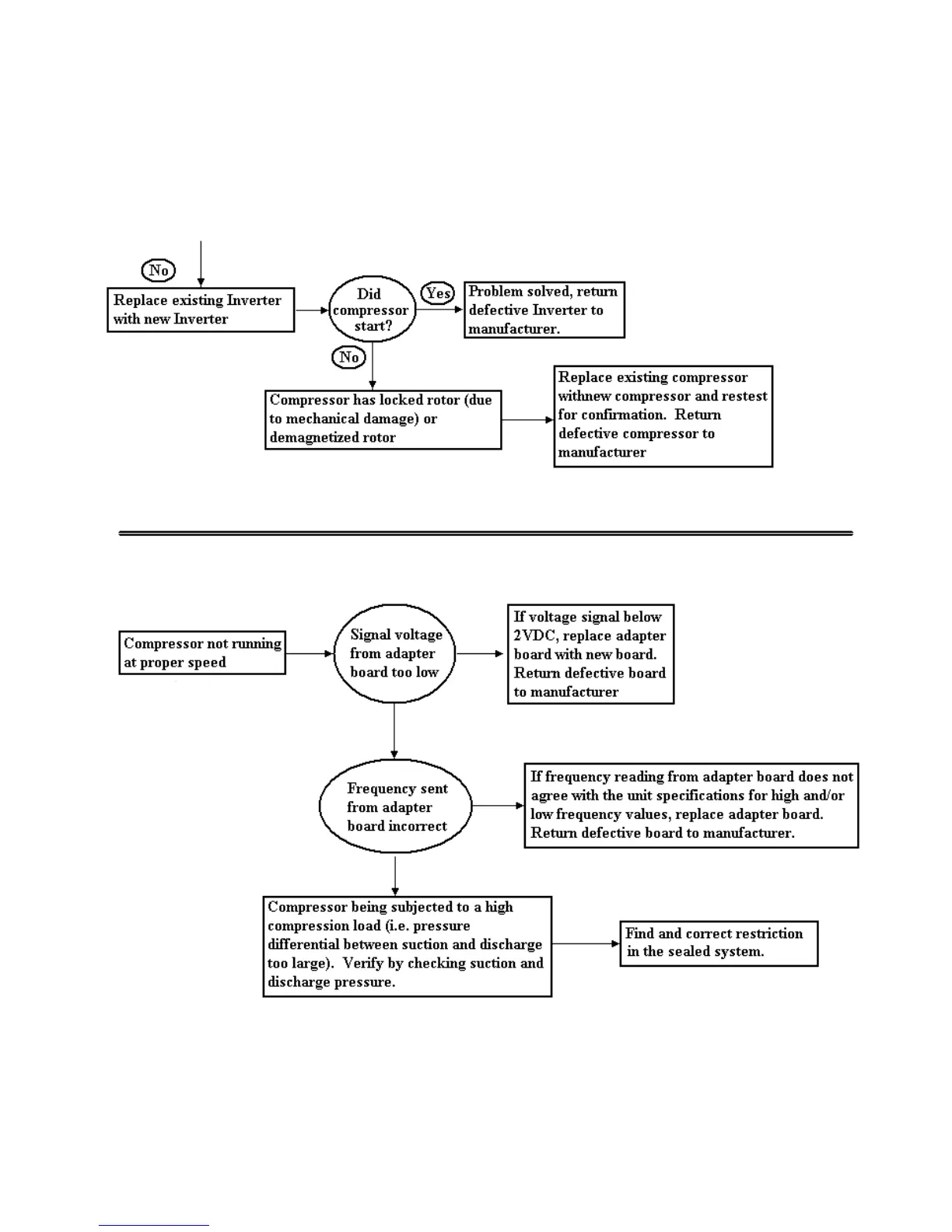
TROUBLESHOOTING (con’t)
40

Other manuals for Viking DFSB483D

Related product manuals