EasyManua.ls Logo

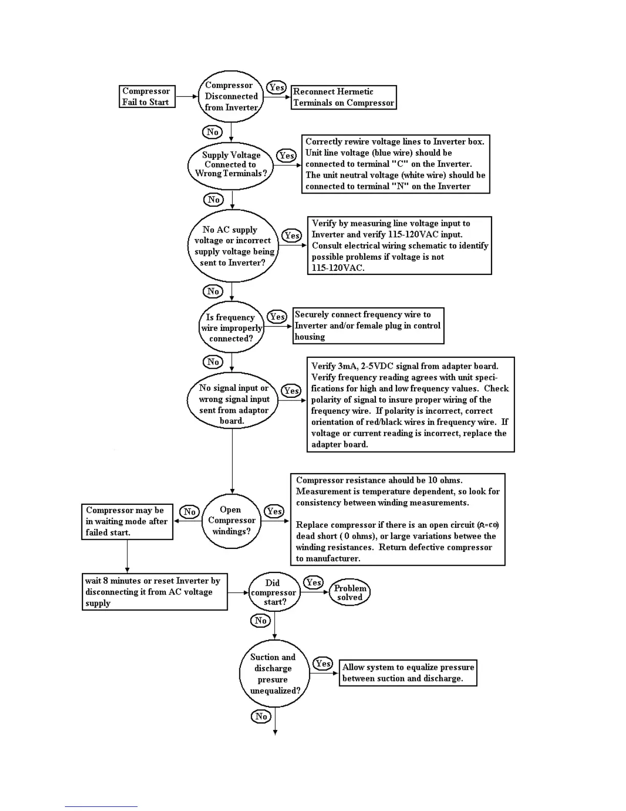
Viking DFSB483D - Troubleshooting Compressor Issues; COMPRESSOR START-UP AND SPEED PROBLEMS

Viking DFSB483D
51 pages
Print Icon
To Next Page IconTo Next Page
To Next Page IconTo Next Page
To Previous Page IconTo Previous Page
To Previous Page IconTo Previous Page
Loading...
TROUBLESHOOTING
39

Other manuals for Viking DFSB483D

Related product manuals