EasyManua.ls Logo

Viking VCSB483D - Page 40

Viking VCSB483D
51 pages
Print Icon
To Next Page IconTo Next Page
To Next Page IconTo Next Page
To Previous Page IconTo Previous Page
To Previous Page IconTo Previous Page
Loading...
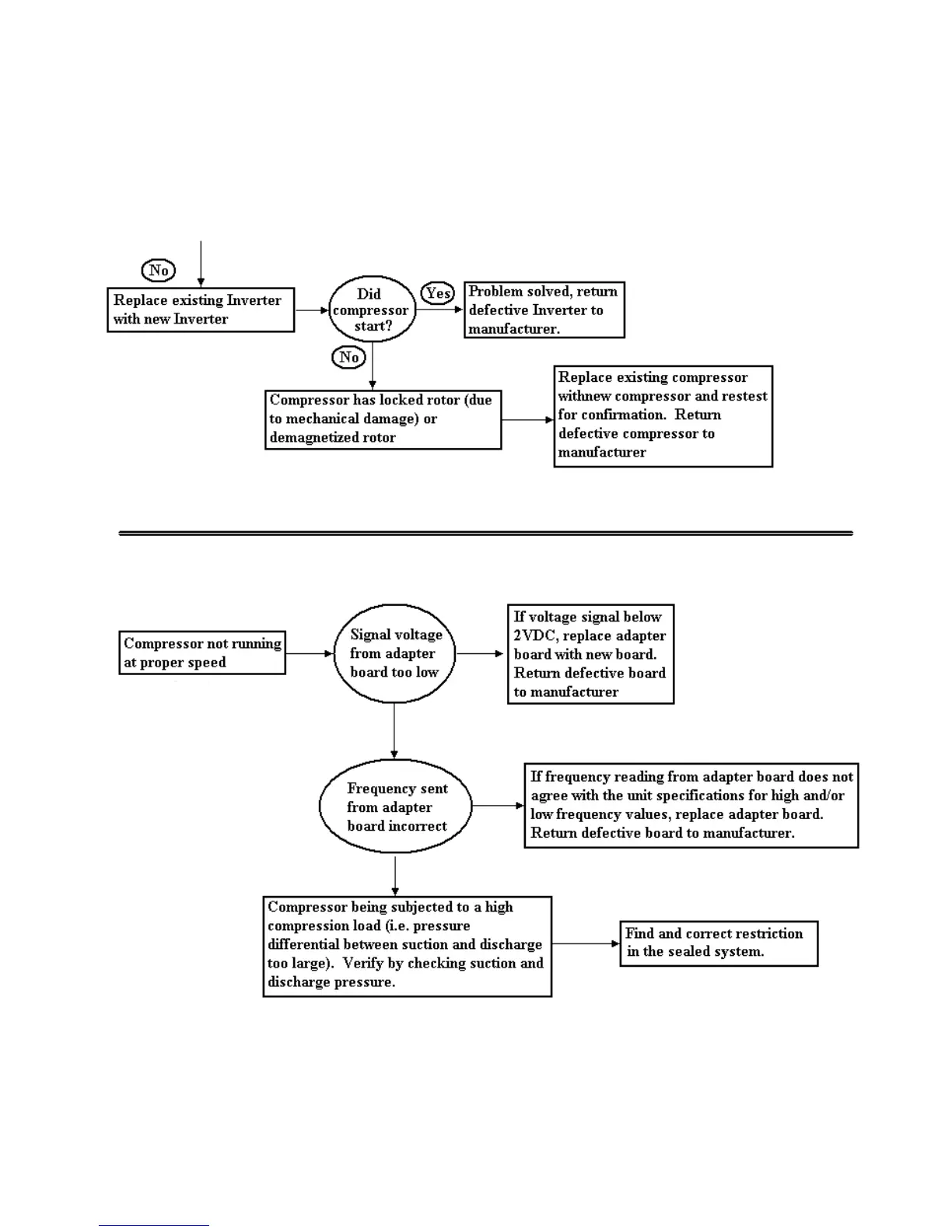
TROUBLESHOOTING (con’t)
40

Other manuals for Viking VCSB483D

Related product manuals