EasyManua.ls Logo

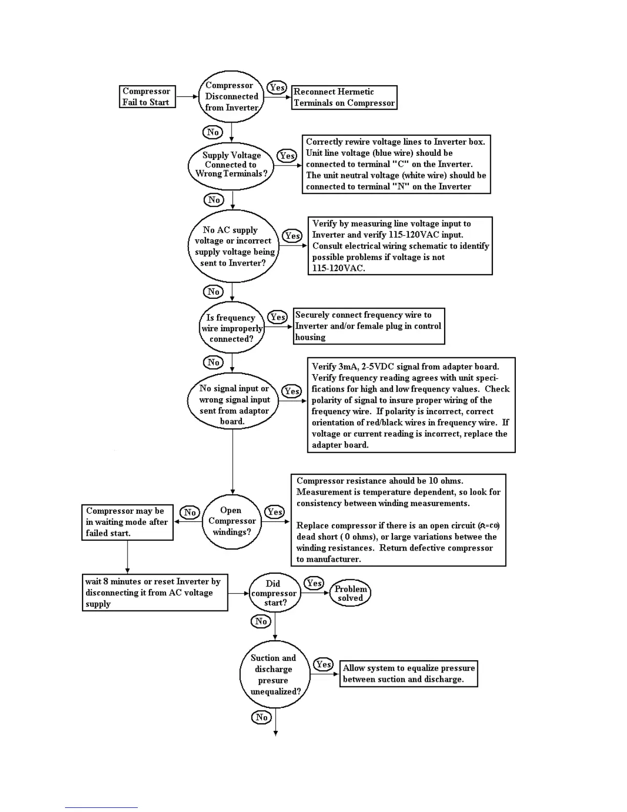
Viking VCSB483D - Compressor Troubleshooting Guide; Fail to Start Diagnosis Steps; Checking Compressor Windings

Viking VCSB483D
51 pages
Print Icon
To Next Page IconTo Next Page
To Next Page IconTo Next Page
To Previous Page IconTo Previous Page
To Previous Page IconTo Previous Page
Loading...
TROUBLESHOOTING
39

Other manuals for Viking VCSB483D

Related product manuals