EasyManua.ls Logo

Viora Pristine - Page 21

Viora Pristine
23 pages
Print Icon
To Next Page IconTo Next Page
To Next Page IconTo Next Page
To Previous Page IconTo Previous Page
To Previous Page IconTo Previous Page
Loading...
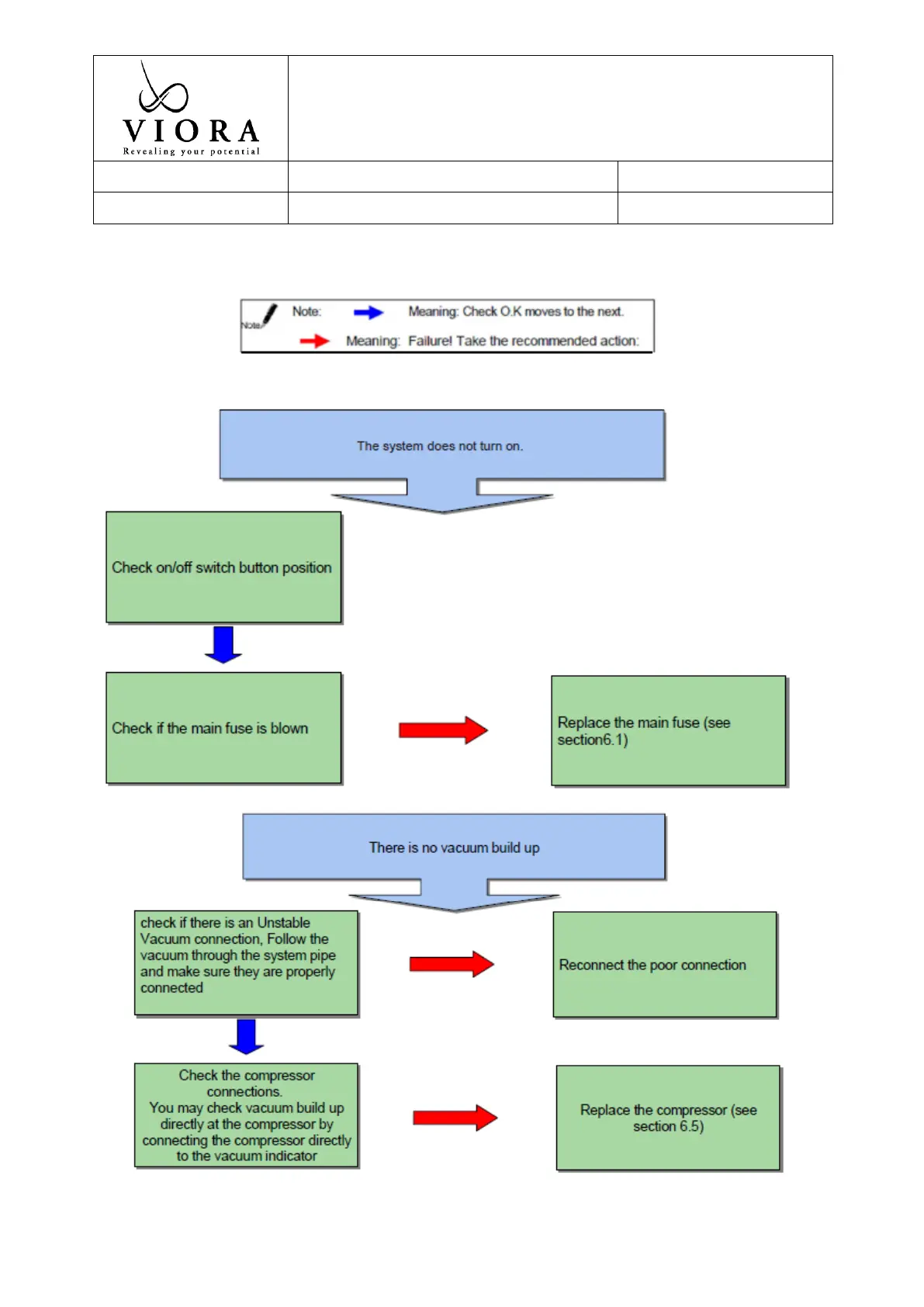
Service and Maintenance
Version: F
Field: Service Documents
Number : MK- 028
Page 21 of 23
Subject: Pristine Service Manual