EasyManua.ls Logo

Volvo Penta TAMD73P - EDC System Wiring

Volvo Penta TAMD73P
124 pages
Print Icon
To Next Page IconTo Next Page
To Next Page IconTo Next Page
To Previous Page IconTo Previous Page
To Previous Page IconTo Previous Page
Loading...
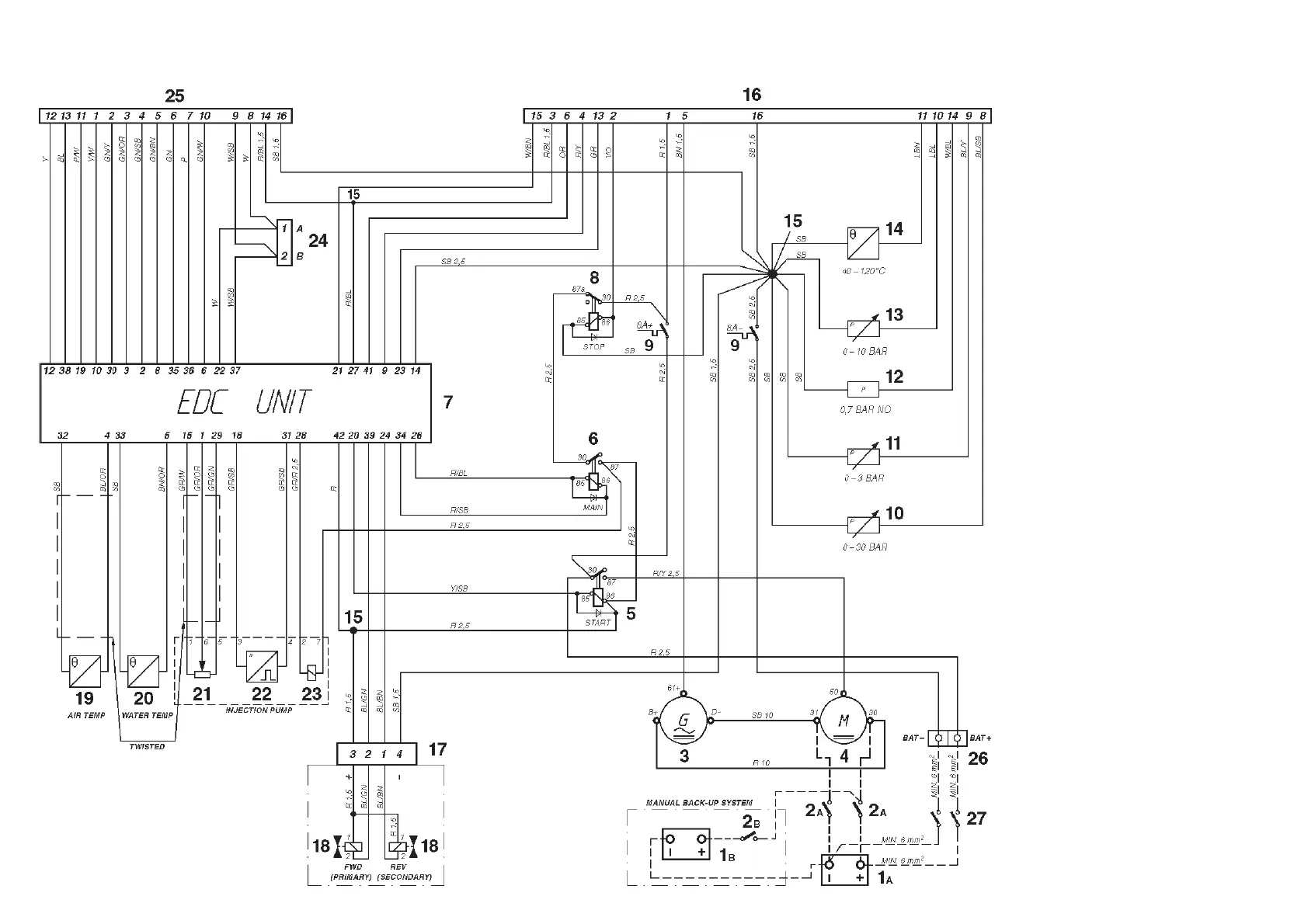
Cable areas in mm
2
are given after
the color codes in the wiring dia-
grams.
The cable area is 0.5 mm
2
unless
otherwise stated.
A broken line indicates a non-Volvo
Penta cable.
Engine (12V system voltage)
Note. The components in the wiring diagram
have the same numbers as shown in the
key diagrams on page 67.
1
A. Starter battery
1B. Emergency/auxiliary battery
2A. Main ON/OFF power switch
2B. Main ON/OFF power switch for back-
up system
3 . Generator
4 . Starter motor
5 . Starter relay*
6 . Main relay*
7 . EDC control module box
8 . Stop relay*
9 . Semi-automatic fuses (8A)*
10. Oil pressure sender, reverse gear
11. Pressure sender, Turbo boost pressure
12. Oil pressure switch, engine
13. Oil pressure sender, engine
14. Engine coolant temperature sender
15. Joint splice
16. 16-pin connector * (instrument cable
harness)
17. 4-pin connector (reverse gear)
18. Solenoid (reverse gear with electronic
shifting)
19. Charge air temperature sender
20. Engine coolant temperature (ECT)
sender (EDC)
21. Position sensor, ** control rod
22. Engine speed (rpm) sender**
23. Electro-magnetic actuator, EDC**
24. 2-pin connector, data link connector
25. 16-pin connector (control unit)
26. Connector
27. Main power switch (control-/instrument
panels)
*Located in the junction box
**Located on the injection pump
NO = Normally open during operation
Cable color
BL = Blue P = Pink
LBL = Light-blue R = Red
BN = Brown SB = Black
LBN = Light-brown VO = Violet
GN = Green W = White
GR = Gray Y = Yellow
OR = Orange
7740156 - Downloaded from www.volvopenta.com 22/07/2009 00:44:08

Related product manuals