EasyManua.ls Logo

WACKER Group PT 6LT - Wiring Diagram (0007174 < Rev 120; 0007175 < Rev 123)

WACKER Group PT 6LT
66 pages
Print Icon
To Next Page IconTo Next Page
To Next Page IconTo Next Page
To Previous Page IconTo Previous Page
To Previous Page IconTo Previous Page
Loading...
Maintenance PT 6 /...
wc_tx000567gb.fm 48
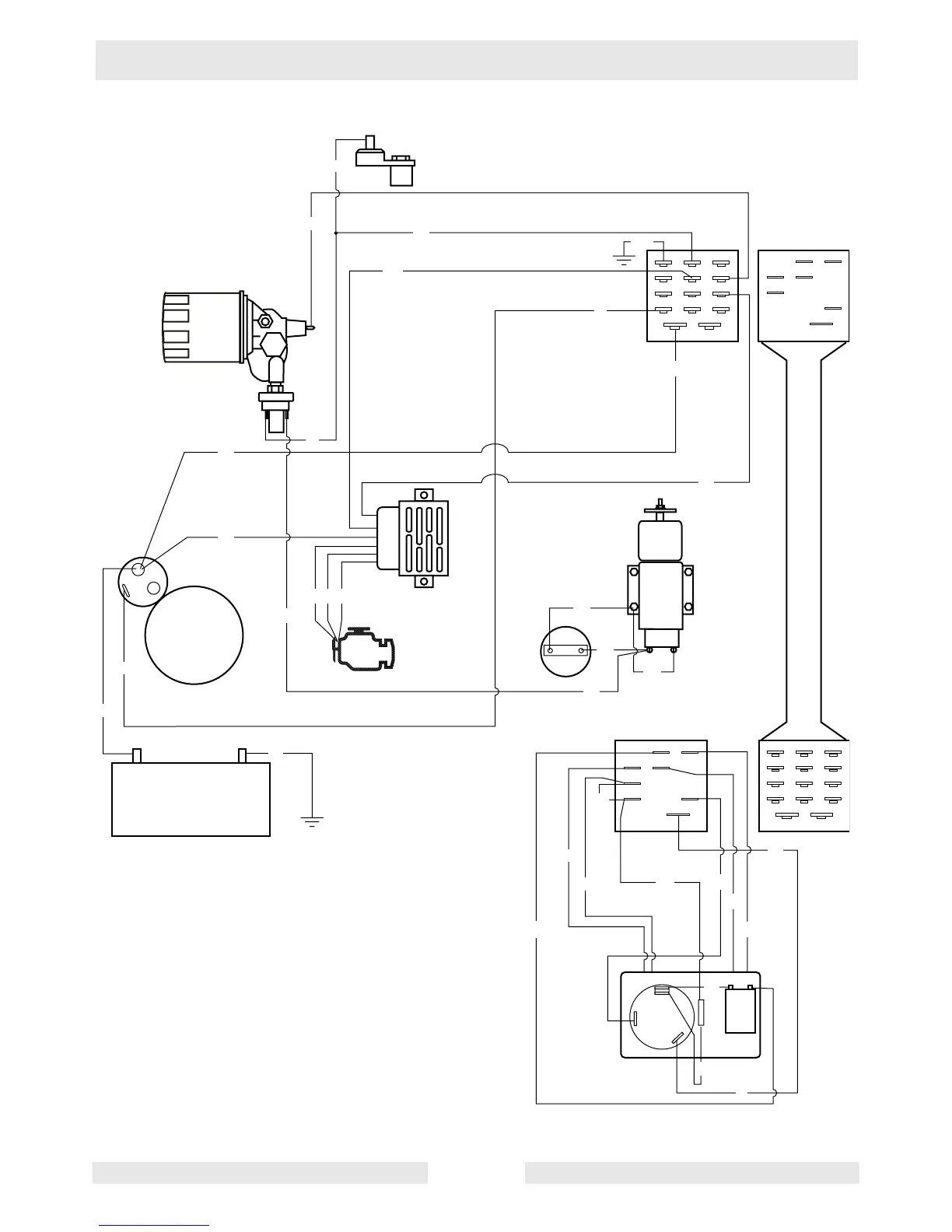
5.26 Wiring Diagram (0007174 < Rev 120; 0007175 < Rev 123)
+
+
wc_gr003173
W
Or
Br
G
B
L
Y/G
B
B
Y
W
R
Y
L
Br
G
V
W
W
Y
Y
Y
YY R
B
B
R
L
L
L
G/Y
B
50
30
15/54
1
3
5
6
7
8
4
10
11
13
14
9
12
6
15
2
R