EasyManua.ls Logo

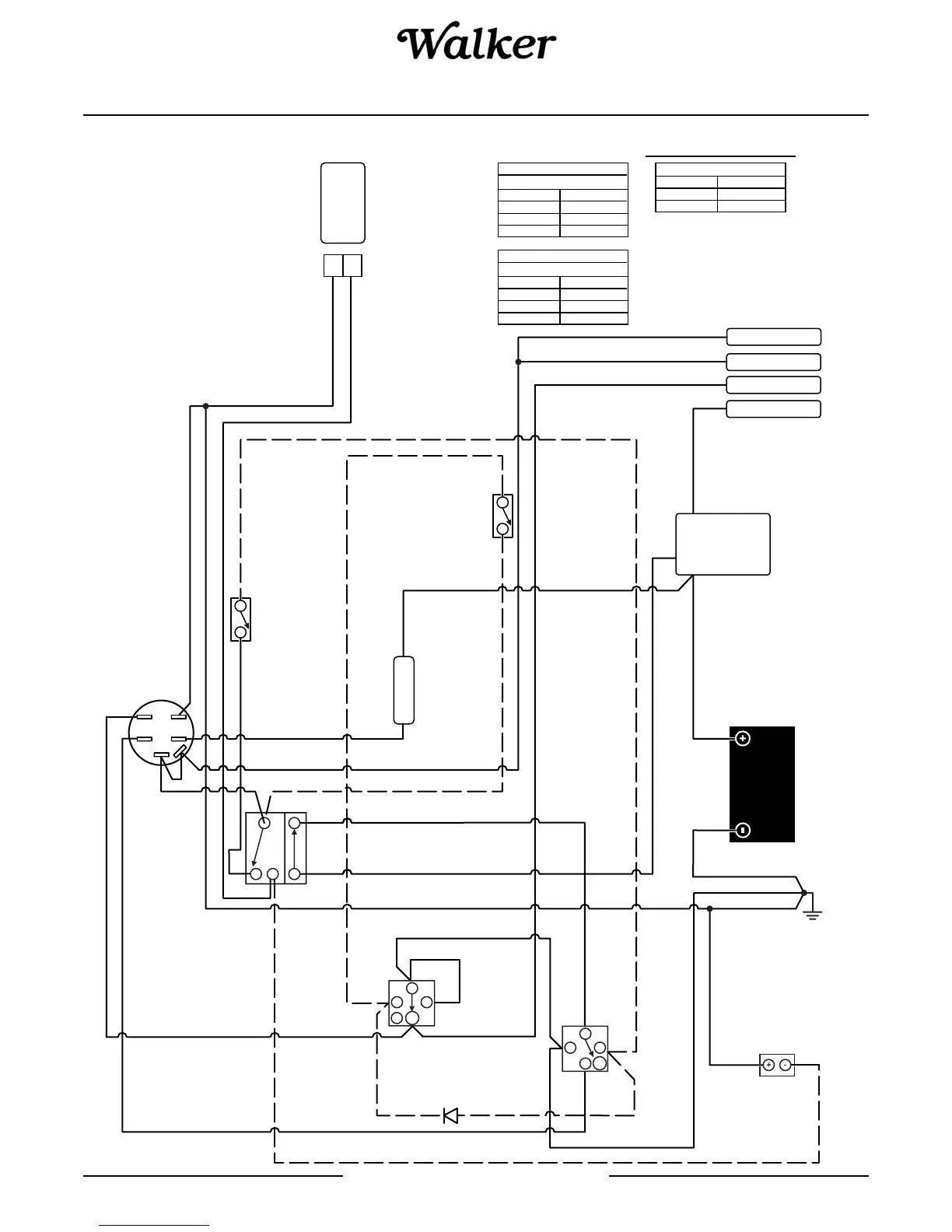
Walker MB - Wiring Diagram - Model MB

Walker MB
256 pages
Print Icon
To Next Page IconTo Next Page
To Next Page IconTo Next Page
To Previous Page IconTo Previous Page
To Previous Page IconTo Previous Page
Loading...
Page: 5-15
WALKER MANUFACTURING COMPANY
July 2006
SERVICE INSTRUCTIONS
HOUR
METER
B
A
M
S1
S2
G
15 AMP
CIRCUIT
BREAKER
BATTERY
WALKER MODEL MB
Beginning S/N 2005-68441 thru 2006-85007
S1 = START CIRCUIT
S2 = START/ACCESSORY CIRCUIT
M = MAGNETO GROUND CIRCUIT
B = BATTERY CIRCUIT
A = ACCESSORY CIRCUIT
G = GROUND CIRCUIT
ENGINE GROUND
RECTIFIER/REGULATOR
CARB SOLENOID
ELECTRIC
CLUTCH
STARTER
STARTER
SOLENOID
PTO
CLUTCH
SWITCH
RUN
RELAY - A
IGNITION RELAY
OFF
START
PTO ON
30 + 87
30 + 87
30 + 87A
30 + 87A
IGNITION SWITCH CIRCUITS
OFF
START
RUN
G + M
B + A / S1 + S2
B + A
RUN
RELAY - B
START RELAY
OFF
START
PTO ON
30 + 87
30 + 87
30 + 87A
30 + 87A
PUR
BRNBLK
BLK
WHT
PUR
RED
RED
RED
PUR/WHT
PUR/
WHT
PURPUR
GRA
BRN
PUR
PUR
RED
BLK
BLK
BLU/RED BLU/RED
YELYEL
WHT
WHT
BRN/WHT
BRN/
WHT
YEL
YEL
YEL
GRA
RED/YEL
SEAT
SWITCH
FSC
NEUTRAL
INTERLOCK
SWITCH
87
30
8586
RELAY - B
RED/WHT
RED/
WHT
BLK
BLK
87
87A
30
8586
RELAY - A
WHT
BLK
BLK
BLK
RED/YEL
87A
Wiring Diagram - Model MB

Table of Contents

Related product manuals